您现在的位置:
福建招生考试网
>
高考
>
高考试题
> 文章正文
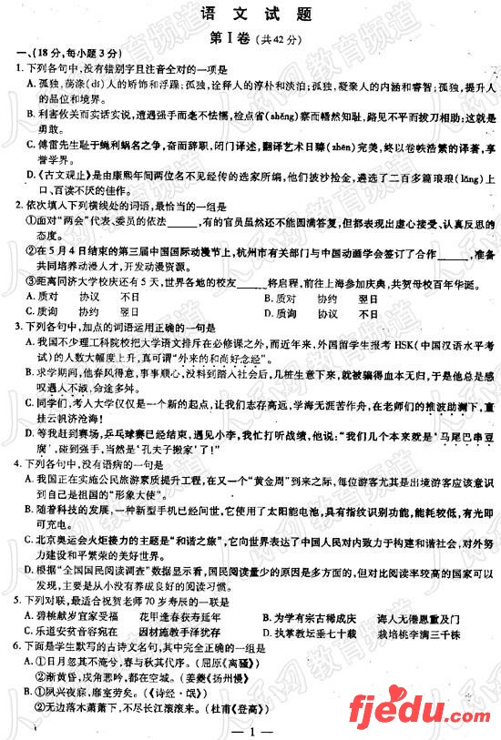
2007年浙江省高考语文试题及答案
2007-6-10 9:48:17
来源:2exam.com整理
【字体:小 大】
[1]
[2]
[3]
下一页
【
发表评论
】【
加入收藏
】【
告诉好友
】【
打印此文
】【
关闭窗口
】
网站版权与免责声明
①
由于各方面情况的不断调整与变化
,本网所提供的相关信息请以权威部门公布的正式信息为准.
②本网转载的文/图等稿件出于非商业性目的,如转载稿涉及版权等问题,请在两周内来电联系.
最新文章
·
2007年各校招生面试题目精选
·
部分高校自主招生试题选登
·
香港高校内地招生面试题集锦
·
名师评点2007年福建省理综高考试卷
·
名师评点2007年福建省文综高考试卷
·
名师评点2007年福建省语数英高考试卷
·
2007年四川省高考英语试题及答案
·
2007年四川省高考语文试题及答案
·
2007年浙江省高考英语试题及答案
·
2007年浙江省高考文科数学试题及答案
资料库
·
自主招生高校名单截止2007年共59所
·
2007年具有成人高等学历招生资格的成人高
·
普通本科高校、高等职业学校国家励志奖学
·
普通本科高校、高等职业学校国家助学金申
·
普通本科高校、高等职业学校国家助学金管
·
普通本科高校、高等职业学校国家奖学金管
·
高等学校学生勤工助学管理办法
·
中国校友会网2007中国最受媒体关注独立学
·
2007中国独立学院学费排行榜
·
中国校友会网2007年中国独立学院排行榜10
·
中国校友会网2007中国最受媒体关注民办大
·
中国校友会网2007中国最受媒体关注民办大
·
中国校友会网2007中国民办大学学费排行榜
·
中国校友会网2007年中国民办大学排行榜10
·
教育部直属师范大学师范生免费教育实施办
·
截止2007年5月8日具有招生资格的专科/高职
·
2007年中国大学排行榜物资资源排行
·
2007年中国大学排行榜教师资源排行
·
2007年中国大学排行榜学生情况排行
·
2007年中国大学排行榜学术成果排行
·
2007年中国大学排行榜学术资源排行
·
2007年中国大学排行榜声誉排行
·
2007年中国大学排行榜综合指标排行
·
具有教授或者副教授评审权的高等学校名单
·
教育部关于公布2007年普通高等教育高职高
·
留学中介服务机构名单(截至2007年3月15日
·
厦门市被批准正式成立的民办高校名单
·
中央教育部直属6所师范院校名单
·
民办高等学校办学管理若干规定
·
部分外国语专业单独招生试点高校名单
·
香港最佳大学排名公布 港大等位列三甲
·
开设港、澳、台、侨学生高考补习班学校名
·
开设港、澳、台、华侨学生预科班学校名单
·
部分招收华侨、港澳地区及台湾省学生学校
·
全球MBA百强榜出炉
·
2003-2007年贵州省大学前3名排行
·
2003-2007年云南省大学前4名排行
·
2003-2007年新疆区大学前3名排行
·
2003-2007年甘肃省大学前3名排行
·
2003-2007年广西自治区大学前4名排行
·
2003-2007年福建省大学前4名排行
·
2003-2007年江西省大学前5名排行
·
2003-2007年四川省大学前8名排行
·
2003-2007年浙江省大学前7名排行
·
2003-2007年山东省大学前12名排行
·
2003-2007年辽宁省大学前12名排行
·
2003-2007年吉林省大学前8名排行
·
2003-2007年陕西省大学前10名排行
·
2003-2007年江苏省大学前13名排行
·
教育部批准设立的外籍人员子女学校名单
·
2003-2007年湖南省大学前6名排行
·
2003-2007年湖北省大学前10名排行
·
2003-2007年黑龙江省大学前8名排行
·
2003-2007年河南省大学前8名排行
·
2003-2007年河北省大学前8名排行
·
2003-2007年广东省大学前10名排行
·
2003-2007年山西省大学前5名排行
·
2003-2007年安徽省大学前8名排行
·
2003-2007年山西省大学前5名排行
·
2003-2007年上海市大学前10名排行
·
2003-2007年北京市大学前20名排行
·
福建省高等学校实验教学示范中心名单
·
具有推荐保送生资格的外国语中学名单
·
2007中国大学排行榜新鲜出炉清华大学连续
·
2007中国35所研究型大学综合实力一览表
·
2007中国一流大学名单隆重揭幕
·
2007中国大学自然科学A等学校
·
2007中国大学自然科学A等学校
·
2007中国大学医学A等学校
·
2007中国大学文学A等学校
·
2007中国大学社会科学A等学校
·
2007中国大学农学A等学校
·
2007中国大学历史学A等学校
·
2007中国大学理学A等学校
·
2007中国大学经济学A等学校
·
2007中国大学教育学A等学校
·
2007中国大学管理学A等学校
·
2007中国大学工学A等学校
·
2007中国大学法学A等学校
·
2007中国大学哲学本科A++级专业学校名单
相关文章
名师评点2007年福建省理综高考试卷
名师评点2007年福建省文综高考试卷
名师评点2007年福建省语数英高考试卷
2007年四川省高考英语试题及答案
2007年四川省高考语文试题及答案
2007年浙江省高考英语试题及答案
2007年浙江省高考文科数学试题及答案
2007年浙江省高考理科数学试题及答案
2007年重庆高考文科数学试题及答案
2007年重庆高考理科数学试题及答案