首页
高考
美术高考
成人高考
考研
自考
中考
会考
专升本
高校
公务员
导游考试
更多
自主招生
|
保送生
|
艺术特长生
|
高水平运动员
|
空乘民航招飞
|
军校国防生
|
空军招飞
|
高考作文
|
大学排行榜
|
中考分数线
|
中考查分
3773考试网
-
中考网
-
各省中考
-
浙江中考
-
宁波中考
- 正文
【
各省中考
】
北京中考
天津中考
上海中考
湖南中考
四川中考
贵州中考
湖北中考
宁夏中考
青海中考
河北中考
河南中招
江苏中考
浙江中考
云南中考
江西中考
广西中考
广东中考
黑龙江中考
新疆中考
山西中考
陕西中考
重庆中考
甘肃中考
内蒙古中考
海南中考
辽宁中考
山东中考
安徽中考
吉林中考
西藏中考
新疆内高班
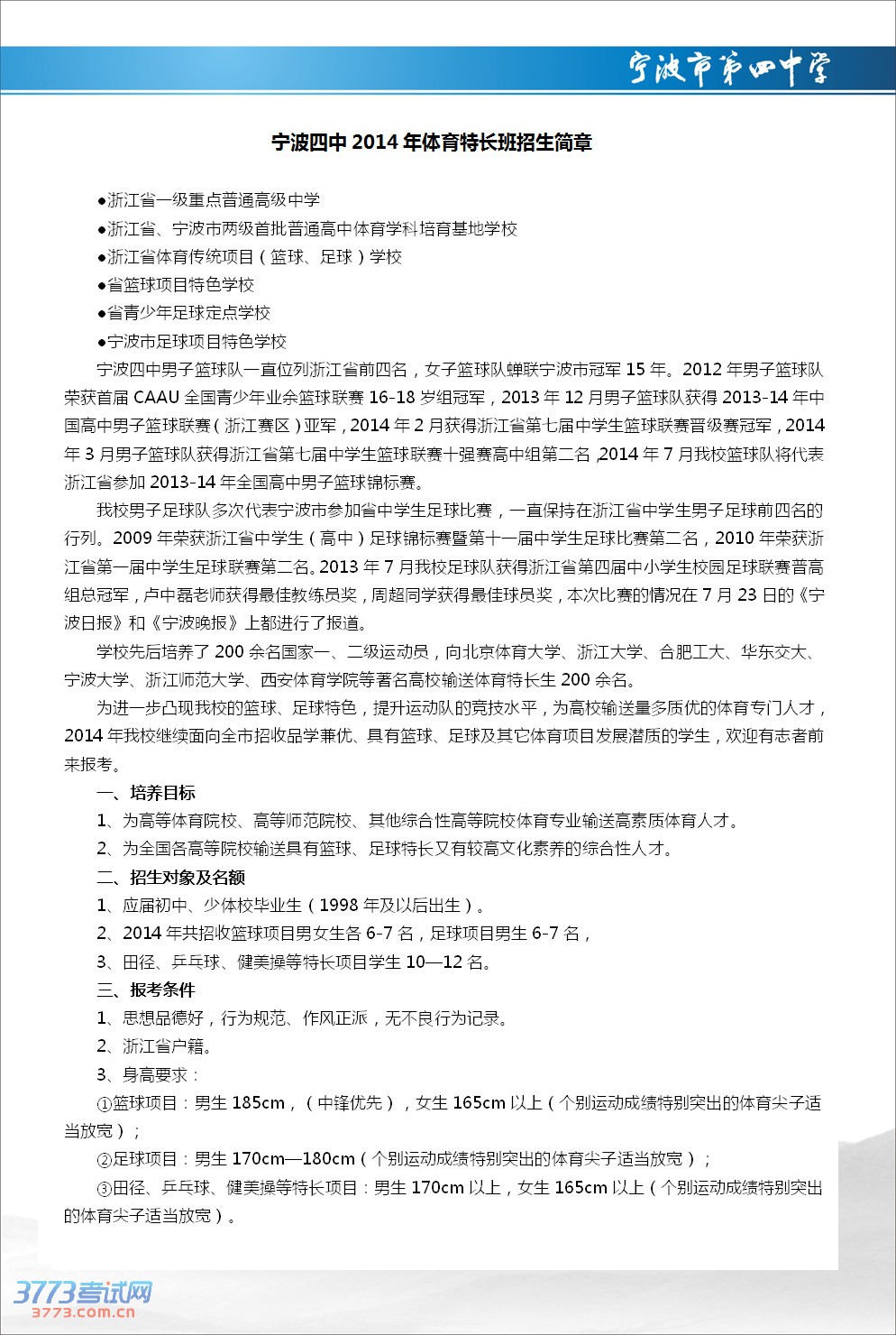
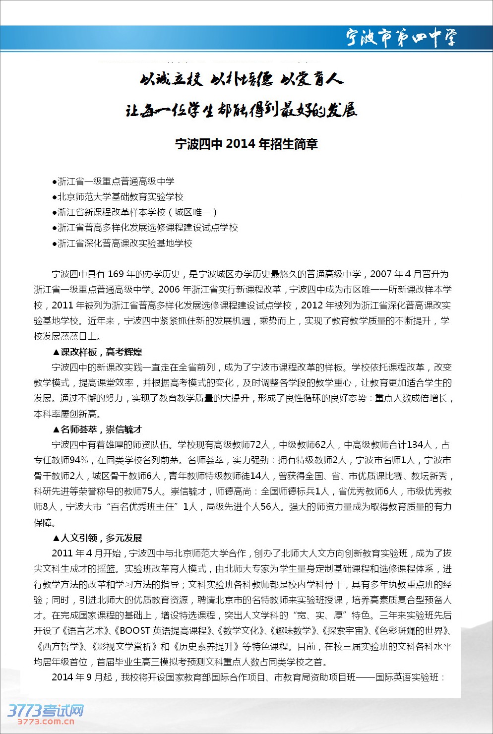
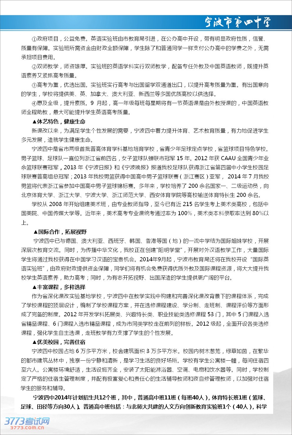
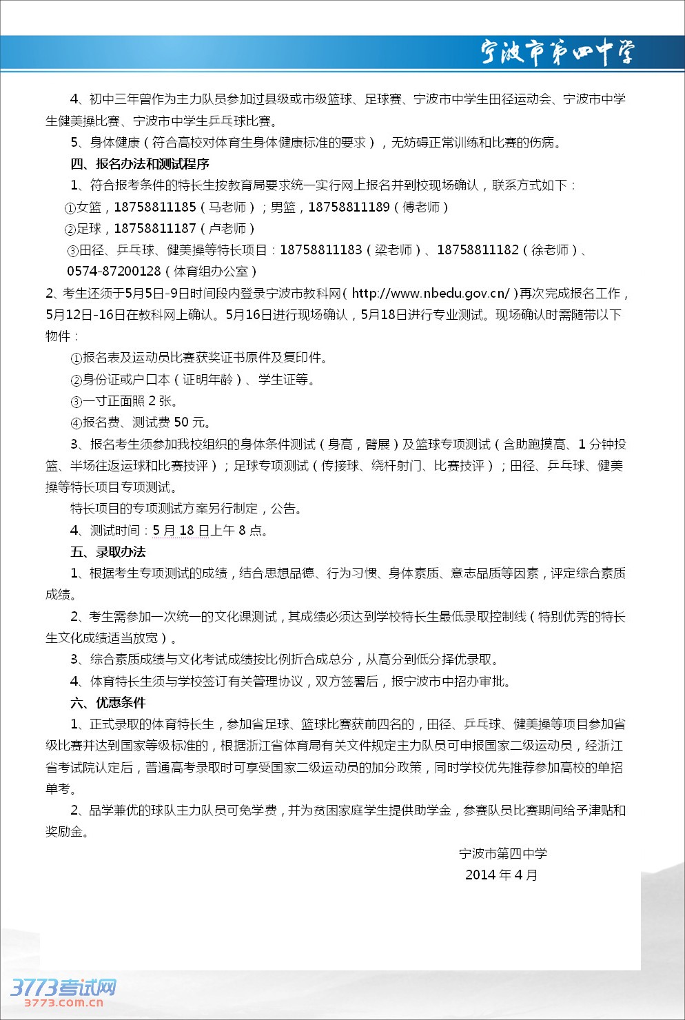
宁波市第四中学2014年招生简章
来源:2exam.com
2014-5-22 8:41:49
宁波市第四中学2014年招生简章
您可能喜欢的文章
2014年宁波三中第6届德语课程实验班招生简章
宁波三中2014年高中招生简章
兴宁中学2014年高一招生方案
宁波中学2014年招生简章
2014宁波技工院校招生计划6074名
2014年蓝青学校小升初面向市区招生方案
2014年鄞州蓝青学校小升初面向市区招生方案
镇海蛟川书院2014年宁波市老三区(包括高新区)招生简章
宁波市镇海蛟川书院2014年初中招生简章
宁波市镇海蛟川书院2014年镇海区招生简章
上一个文章:
2014年宁波三中第6届德语课程实验班招生简章
网站版权与免责声明
①由于各方面情况的不断调整与变化,本网所提供的相关信息请以权威部门公布的正式信息为准.
②本网转载的文/图等稿件出于非商业性目的,如转载稿涉及版权及个人隐私等问题,请在两周内邮件fjksw@163.com联系.
最新文章
·
宁波市第四中学2014年招生简章
·
2014年宁波三中第6届德语课程实验班招生
·
宁波三中2014年高中招生简章
·
兴宁中学2014年高一招生方案
·
宁波中学2014年招生简章
·
2014宁波技工院校招生计划6074名
·
宁波市教育考试院成立
·
2014年宁波城区普通高中特长生招生计划
·
2014宁波中考招生加分政策出台
·
余姚市教育局关于2014年余姚中学招生工
·
余姚市教育局办公室公布2014年中考考点
·
2014年宁波市五年制学前教育大专班招生
·
2014年宁波市五年制学前教育大专班招生
·
2014年宁波效实中学IB课程实验班宁波外
·
2014年宁波效实中学健美操特色项目测试
推荐文章
·
2014年宁波城区普通高中特长生招生计划
·
关于公布2014年宁波中考高中招生加分项
·
2014年宁波普通高中保送推荐和定向招生
·
宁波北仑区2014年中考与高中招生工作意
·
2014年宁波北仑区中考加分录取工作意见
·
2014年宁波中考志愿填报系统入口
·
宁波市教育局2014宁波中考及招生工作的
·
2014宁波中考中招考生志愿填报系统入口
·
2014宁波奉化中考和高中招生工作的通知
·
宁波市教育局2014年高中创新素养培养实
·
2014宁波普通高中创新素养培养实验项目
·
2014宁波中考考试分值调整说明
·
2014宁波中考初中毕业生综合素质测评方
·
关于做好2014年宁波中考和高中招生工作
·
2014宁波鄞州区中考体育考试工作实施方
|
关于我们
|
联系我们
|
版权申明
|
网站导航
|
琼ICP备12003406号