首页
高考
美术高考
成人高考
考研
自考
中考
会考
专升本
高校
公务员
导游考试
更多
自主招生
|
保送生
|
艺术特长生
|
高水平运动员
|
空乘民航招飞
|
军校国防生
|
空军招飞
|
高考作文
|
大学排行榜
|
中考分数线
|
中考查分
3773考试网
-
高考
-
各省高考
-
广东高考
- 正文
北京
上海
广东
山东
江苏
浙江
湖北
四川
天津
陕西
湖南
福建
重庆
安徽
辽宁
江西
海南
宁夏
吉林
山西
广西
云南
新疆
黑龙江
青海
甘肃
西藏
河北
贵州
河南
内蒙古
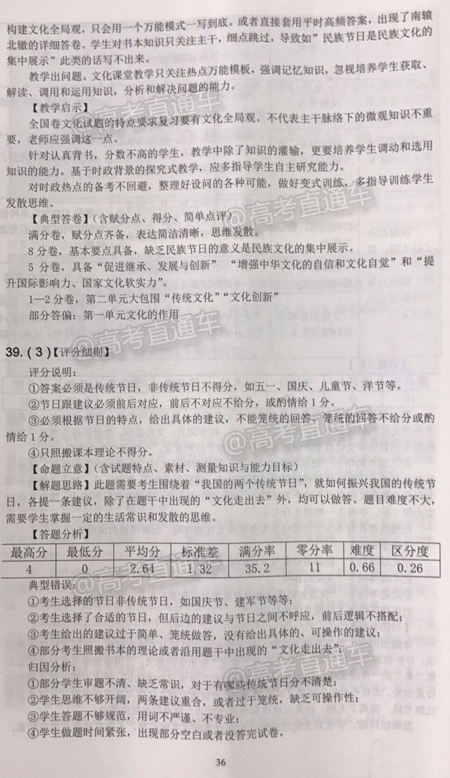
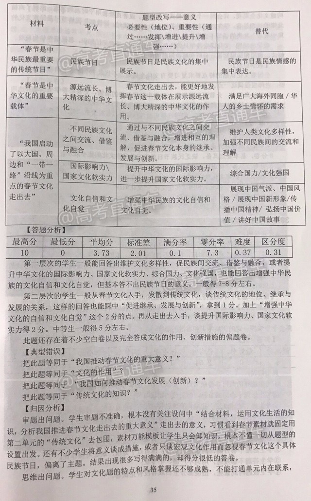
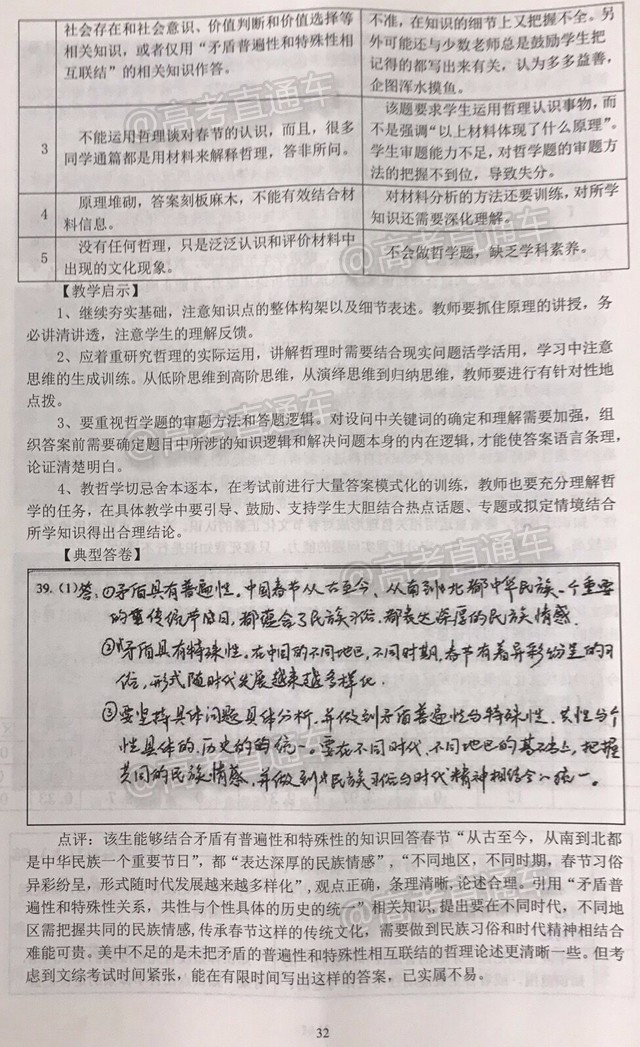
2017广州一模政治学科分析报告
来源:广州市教育研究院
2017-3-25 22:19:52
上一页
[1]
[2]
[3]
[4]
[5]
[6]
下一页
您可能喜欢的文章
2017广州一模历史学科分析报告
2017广州一模地理学科分析报告
2017广州一模物理分析报告
2017广州一模英语学科分析报告
2017广州一模分数线出炉 预计11039人可过一
2017广东高考分数线预测文科一本505分理486
2017广州高考一模分数线预测:一本线文科50
2017广东高职院校五年一贯制单独招考报名
2017年3月16日广东召开各地市考试招生工作座
2017广东广州高考信息查询刷脸登录就行
上一个文章:
2017广州一模历史学科分析报告
网站版权与免责声明
①由于各方面情况的不断调整与变化,本网所提供的相关信息请以权威部门公布的正式信息为准.
②本网转载的文/图等稿件出于非商业性目的,如转载稿涉及版权及个人隐私等问题,请在两周内邮件fjksw@163.com联系.
全站专题
·
英语四六级查分
·
甘肃省教育考试院
·
吉林省教育考试院
·
湖北省教育考试院
·
安徽招生考试网
·
河南招生考试信息网
·
招考资讯网
·
浙江省教育考试网
·
湖北招生信息网
·
重庆招考信息网
·
广东考试服务网
·
上海教育考试院
·
湖南省教育考试院
·
广西招生考试网
·
云南招生考试院
·
黑龙江省招生考试院
·
中考志愿填报
·
中考分数线
·
中考录取查询
·
中考查分网
·
中考作文网
·
中考试题答案网
·
高考零分作文
·
高考成绩查询2017
·
高考试题及答案
·
公安警察院校招生
·
西藏教育考试院
·
青海招考信息网
·
云南省招考频道
·
四川省教育考试院
·
陕西招生考试信息网
·
新疆招生网
·
广东省教育考试院
·
湖南招生考试信息港
·
重庆市教育考试院
·
湖北教育考试网
·
江西省教育考试院
·
江苏省教育考试院
·
吉林省教育信息网
·
黑龙江招生考试信息港
·
山西招生考试网
·
天津市教育招生考试院
·
北京教育考试院
·
辽宁招生考试之窗
·
内蒙古招生考试信息网
·
河北省教育考试院
·
山东省教育招生考试院
·
广西招生考试院
·
海南省考试局
·
河南省招生办公室
·
贵州省招生考试院
·
宁夏教育考试院
·
浙江教育考试院
·
上海招考热线
·
福建省教育考试院
·
安徽省教育招生考试院
·
成绩查询、录取查询、网上报名系统
·
香港高校内地招生
·
空军招飞
·
自主招生保送生小语种
·
中国大学排行榜
·
高考满分作文|高考作文
·
高考志愿填报指导、平行志愿
·
高水平运动员体育特长生招生
·
高考报名
·
艺术特长生
·
空乘招生民航招飞
·
高考志愿填报
·
军校招生网_国防生招生_军校名单
·
单招
最新文章
·
2017广州一模政治学科分析报告
·
2017广州一模历史学科分析报告
·
2017广州一模地理学科分析报告
·
2017广州一模物理分析报告
·
2017广州一模英语学科分析报告
·
2017广州一模分数线出炉 预计11039人
·
2017广东高考分数线预测文科一本505分
·
2017广州高考一模分数线预测:一本线
·
2017广东高职院校五年一贯制单独招考
·
2017年3月16日广东召开各地市考试招生
·
2017广东广州高考信息查询刷脸登录就
·
2017广东五年制大专现场签名确认报名
·
2017广东五年制高职单招考生预报名
·
2017广东五年一贯制高职单招报名程序
·
2017广东五年一贯制高职院校招生宣传
推荐文章
·
2017广东高职院校招生学考成绩录取分
·
2017广东学考录取分数线及录取原则
·
2017香港浸会大学深圳广州市招生说明
·
2017广东高考报名和建档工作的通知
·
2017广东空军招飞招收高中生飞行学员
·
2016广东高考录取查询入口-广东考试服
·
2016广东三专A类院校征集志愿安排计划
·
2016广东二本院校征集志愿安排通知
·
2016广东高考二本院校投档分数线公布
·
2016广东高考一本征集志愿计划填报安
·
2016广东高考征集志愿填报系统入口-广
·
2016广东高考志愿填报系统入口-广东省
·
2016广东高考志愿填报系统考生操作手
·
2016广东高考志愿填报入口-广东省教育
·
2016广东高考分数段统计表
|
关于我们
|
联系我们
|
版权申明
|
网站导航
|
手机版
琼ICP备12003406号