首页
高考
美术高考
成人高考
考研
自考
中考
会考
专升本
高校
公务员
导游考试
更多
自主招生
|
保送生
|
艺术特长生
|
高水平运动员
|
空乘民航招飞
|
军校国防生
|
空军招飞
|
高考作文
|
大学排行榜
|
中考分数线
|
中考查分
3773考试网
-
高考
-
高考模拟题
-
高考语文
- 正文
北京
上海
广东
山东
江苏
浙江
湖北
四川
天津
陕西
湖南
福建
重庆
安徽
辽宁
江西
海南
宁夏
吉林
山西
广西
云南
新疆
黑龙江
青海
甘肃
西藏
河北
贵州
河南
内蒙古
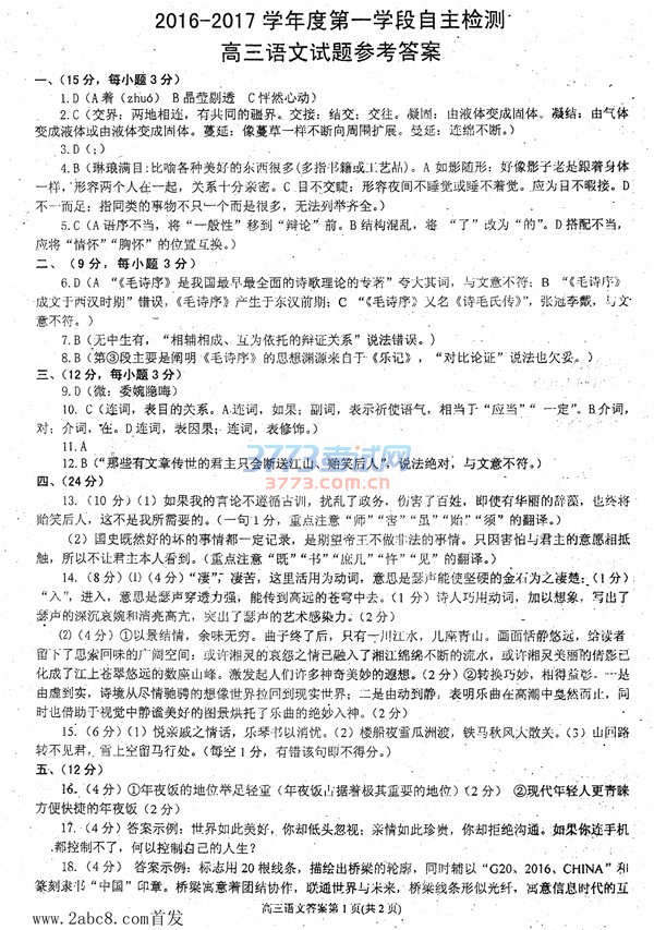
2017烟台期中检测高三语文试题及答案
来源:3773考试网
2016-11-18 22:30:57
上一页
[1]
[2]
您可能喜欢的文章
2017烟台期中检测高三文科数学试题及答案
2017烟台期中检测高三理科数学试题及答案
2017烟台期中检测高三物理试题及答案
2017烟台期中检测高三化学试题及答案
2017烟台期中检测高三生物试题及答案
2017烟台期中检测高三政治试题及答案
2017烟台期中检测高三历史试题及答案
2017烟台期中检测高三地理试题及答案
2017潍坊高三期中考试英语试题
2017潍坊高三期中考试理科数学试题
上一个文章:
2017学年苏州期中调研测试高三语文试题及答案
网站版权与免责声明
①由于各方面情况的不断调整与变化,本网所提供的相关信息请以权威部门公布的正式信息为准.
②本网转载的文/图等稿件出于非商业性目的,如转载稿涉及版权及个人隐私等问题,请在两周内邮件fjksw@163.com联系.
全站专题
·
英语四六级查分
·
甘肃省教育考试院
·
吉林省教育考试院
·
湖北省教育考试院
·
安徽招生考试网
·
河南招生考试信息网
·
招考资讯网
·
浙江省教育考试网
·
湖北招生信息网
·
重庆招考信息网
·
广东考试服务网
·
上海教育考试院
·
湖南省教育考试院
·
广西招生考试网
·
云南招生考试院
·
黑龙江省招生考试院
·
中考志愿填报
·
中考分数线
·
中考录取查询
·
中考查分网
·
中考作文网
·
中考试题答案网
·
高考零分作文
·
高考成绩查询2017
·
高考试题及答案
·
公安警察院校招生
·
西藏教育考试院
·
青海招考信息网
·
云南省招考频道
·
四川省教育考试院
·
陕西招生考试信息网
·
新疆招生网
·
广东省教育考试院
·
湖南招生考试信息港
·
重庆市教育考试院
·
湖北教育考试网
·
江西省教育考试院
·
江苏省教育考试院
·
吉林省教育信息网
·
黑龙江招生考试信息港
·
山西招生考试网
·
天津市教育招生考试院
·
北京教育考试院
·
辽宁招生考试之窗
·
内蒙古招生考试信息网
·
河北省教育考试院
·
山东省教育招生考试院
·
广西招生考试院
·
海南省考试局
·
河南省招生办公室
·
贵州省招生考试院
·
宁夏教育考试院
·
浙江教育考试院
·
上海招考热线
·
福建省教育考试院
·
安徽省教育招生考试院
·
成绩查询、录取查询、网上报名系统
·
香港高校内地招生
·
空军招飞
·
自主招生保送生小语种
·
中国大学排行榜
·
高考满分作文|高考作文
·
高考志愿填报指导、平行志愿
·
高水平运动员体育特长生招生
·
高考报名
·
艺术特长生
·
空乘招生民航招飞
·
高考志愿填报
·
军校招生网_国防生招生_军校名单
·
单独招生
最新文章
·
2017烟台期中检测高三语文试题及答案
·
2017学年苏州期中调研测试高三语文试
·
2016无锡高三期中检测考试卷语文试题
·
2017遂宁高三零诊语文试题及答案
·
2017盐城高三期中考试语文试题及答案
·
2017届江淮十校联考高三第二次联考语
·
2016-2017学年徐州高三摸底考试语文试
·
2017肇庆一模语文试题及答案
·
2017平顶山一模语文试题及答案
·
2017江西高三第二次联考语文试题及答
·
2016-2017学年德州期中考高三语文试题
·
2017云南师大附中高考适应性月考卷语
·
2017肇庆一模语文试题答案发布
·
2016~2017学年苏州高三期中调研语文
·
2017绵阳一诊语文试题及答案
推荐文章
·
2017遂宁高三零诊语文试题及答案
·
2017届江淮十校联考高三第二次联考语
·
2017平顶山一模语文试题及答案
·
2017江西高三第二次联考语文试题及答
·
2017肇庆一模语文试题答案发布
·
2017绵阳一诊语文试题及答案
·
2017惠州二模语文试题及答案
·
2016-2017学年天一大联考语文试题及答
·
2017届广东百校联考语文试题及答案
·
2017荆荆襄宜四地七校联考语文试题及
·
2017长春一模语文试题及答案
·
2017郴州高三一模语文试题及答案
·
2017河南开封高三定位考试语文试题及
·
2017届山西省重点中学协作体高三质检
·
2016-2017学年洛阳高三期中语文试题及
|
关于我们
|
联系我们
|
版权申明
|
网站导航
|
手机版
琼ICP备12003406号