3773考试网
 3773考试网 - 高考 - 高考模拟题 - 高考文综理综 - 正文
北京 上海 广东 山东 江苏 浙江 湖北 四川 天津 陕西 湖南 福建 重庆 安徽 辽宁 江西 海南 宁夏 吉林 山西 广西 云南 新疆 黑龙江 青海 甘肃 西藏 河北 贵州 河南 内蒙古

2016郑州二测文综试题及答案免费版

来源:2exam.com 2016-3-30 19:38:15

郑州市2016年高中毕业年级第二次质量预测历史参考答案

一、选择题

242526272829303132333435

DCBBDCDABBBA


二、非选择题

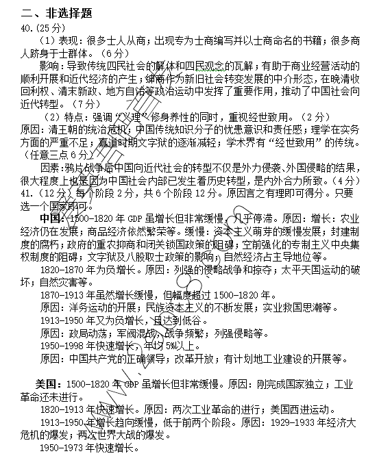
40.(25分)

(1)表现:很多士人从商;出现专为士商编写并以士商命名的书籍;很多商人跻身于士群体。(6分)

2016郑州二测文综答案郑州市2016年高中毕业年级第二次质量预测文综试题答案2016郑州二测文综答案郑州市2016年高中毕业年级第二次质量预测文综试题答案

上一页  [1] [2] [3] [4] [5] [6] [7] [8] 下一页



  • 上一个文章:
  • 网站版权与免责声明
    ①由于各方面情况的不断调整与变化,本网所提供的相关信息请以权威部门公布的正式信息为准.
    ②本网转载的文/图等稿件出于非商业性目的,如转载稿涉及版权及个人隐私等问题,请在两周内邮件fjksw@163.com联系.
    全站专题
    · 英语四六级查分  · 甘肃省教育考试院  · 吉林省教育考试院  · 湖北省教育考试院  · 安徽招生考试网  · 河南招生考试信息网  · 招考资讯网  · 浙江省教育考试网  · 湖北招生信息网  · 重庆招考信息网  · 广东考试服务网  · 上海教育考试院  · 湖南省教育考试院  · 广西招生考试网  · 云南招生考试院  · 黑龙江省招生考试院  · 中考志愿填报  · 中考分数线  · 中考录取查询  · 中考查分网  · 中考作文网  · 中考试题答案网  · 高考零分作文  · 高考成绩查询2016  · 高考试题及答案  · 公安警察院校招生  · 西藏教育考试院  · 青海招考信息网  · 云南省招考频道  · 四川省教育考试院  · 陕西招生考试信息网  · 新疆招生网  · 广东省教育考试院  · 湖南招生考试信息港  · 重庆市教育考试院  · 湖北教育考试网  · 江西省教育考试院  · 江苏省教育考试院  · 吉林省教育信息网  · 黑龙江招生考试信息港  · 山西招生考试网  · 天津市教育招生考试院  · 北京教育考试院  · 辽宁招生考试之窗  · 内蒙古招生考试信息网  · 河北省教育考试院  · 山东省教育招生考试院  · 广西招生考试院  · 海南省考试局  · 河南省招生办公室  · 贵州省招生考试院  · 宁夏教育考试院  · 浙江教育考试院  · 上海招考热线  · 福建省教育考试院  · 安徽省教育招生考试院  · 成绩查询、录取查询、网上报名系统  · 香港高校内地招生  · 空军招飞  · 自主招生保送生小语种  · 中国大学排行榜  · 高考满分作文|高考作文  · 高考志愿填报指导、平行志愿  · 高水平运动员体育特长生招生  · 高考报名  · 艺术特长生招生  · 空乘招生民航招飞  · 高考志愿填报  · 军校招生网_国防生招生_军校名单  · 单独招生


    | 关于我们 | 联系我们 | 版权申明 | 网站导航 | 手机版
    琼ICP备12003406号