学历
|
高考
美术高考
考研
自考
成考
专升本
中考
会考
外语|
四六级
职称英语
商务英语
公共英语
日语能力
翻译资格
JTEST
资格
|
公务员
报关员
银行从业
司法
导游
教师资格
报关
财会|
会计证
经济师
会计职称
注册会计
税务师
资产评估
审计师
工程
|
一建
二建
造价师
造价员
咨询师
监理师
安全师
医学|
卫生资格
执业医师
执业药师
执业护士
|
教案
论文
文档
IT类
|
计算机等级
计算机软考
职称计算机
高校计算机
推荐-
国家公务员
事业单位招聘
军校国防生
自主招生
艺术特长生
招飞
3773考试网
-
会考网
-
高中学业水平考试
-
湖南高中学业水平
- 正文
【
会考网首页
】【
高中学业水平考试
】
江苏
江苏小高考
湖南
天津
广东
安徽
宁夏
陕西
江西
新疆
山东
上海
江西
河南
黑龙江
辽宁
河北
贵州
云南
重庆
内蒙古
青海
辽宁
吉林
甘肃
宁夏
山西
四川
【
会考
】
福建
海南
江西
江苏
四川
河南
北京
河北
广西
青海
贵州
浙江
新疆
湖北
甘肃
【
成绩查询
】【
试题答案
】
2016湖南高中会考英语考试内容试卷结构及模拟卷
来源:2exam.com
2016-2-26 18:09:09
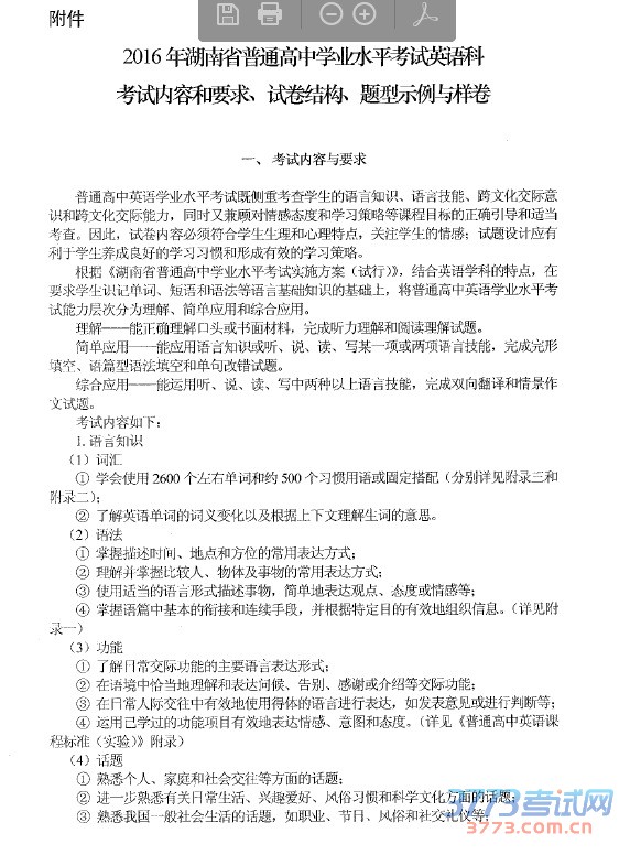
2016年湖南省普通高中学业水平考试英语科考试内容和要求、试卷结构、题型示例与样卷
◎
2016年湖南省普通高中学业水平考试英语科考试内容和要求、试卷结构、题型示例与样卷
您可能喜欢的文章
2016湖南高中学业水平考试试题有调整
2015湖南普通高中学业水平考试大纲
2015湖南常德高中学考27813人18个考点
2015湖南湘潭高二学业水平考试时间安排
2015年湖南省普通高中学业水平考试报名费上
2015湖南衡阳市普通高中学业水平考试主要工
2015湖南衡阳普通高中学业水平考试工作的通
2015年岳阳市普通高中学业水平考试工作安排
2015湖南高中学业水平考试科目及时间
2015湖南岳阳普通高中学业水平考试工作的通
上一个文章:
2016湖南高中学业水平考试试题有调整
网站版权与免责声明
①由于各方面情况的不断调整与变化,本网所提供的相关信息请以权威部门公布的正式信息为准.
②本网转载的文/图等稿件出于非商业性目的,如转载稿涉及版权及个人隐私等问题,请在两周内邮件fjksw@163.com联系.
最新文章
·
2016湖南高中会考英语考试内容试卷结构
·
2016湖南高中学业水平考试试题有调整
·
2015湖南普通高中学业水平考试大纲
·
2015湖南常德高中学考27813人18个考点
·
2015湖南湘潭高二学业水平考试时间安排
·
2015年湖南省普通高中学业水平考试报名
·
2015湖南衡阳市普通高中学业水平考试主
·
2015湖南衡阳普通高中学业水平考试工作
·
2015年岳阳市普通高中学业水平考试工作
·
2015湖南高中学业水平考试科目及时间
·
2015湖南岳阳普通高中学业水平考试工作
·
2015湖南长沙高中会考补考工作时间安排
·
2015湖南普通高中学业水平考试时间科目
·
2015年长沙市普通高中学业水平考试目标
·
2015湖南长沙普通高中学业水平考试工作
推荐文章
·
2016湖南高中会考英语考试内容试卷结构
·
2015湖南普通高中学业水平考试大纲
·
2015湖南衡阳普通高中学业水平考试工作
·
2015湖南长沙普通高中学业水平考试工作
·
2014年衡阳市普通高中学业水平考试工作
·
2014湖南长沙普通高中学业水平考试工作
·
2013湖南长沙市普通高中学业水平考查的
·
2013湖南省普通高中学业水平考试考点名
·
2013年长沙普通高中学业水平考试工作的
·
关于做好2012年湖南省普通高中学业水平
|
关于我们
|
联系我们
|
版权申明
|
网站导航
|
琼ICP备12003406号