首页
高考
美术高考
成人高考
考研
自考
中考
会考
专升本
高校
公务员
导游考试
更多
自主招生
|
保送生
|
艺术特长生
|
高水平运动员
|
空乘民航招飞
|
军校国防生
|
空军招飞
|
高考作文
|
大学排行榜
|
中考分数线
|
中考查分
3773考试网
-
高考
-
高考政策
- 正文
北京
上海
广东
山东
江苏
浙江
湖北
四川
天津
陕西
湖南
福建
重庆
安徽
辽宁
江西
海南
宁夏
吉林
山西
广西
云南
新疆
黑龙江
青海
甘肃
西藏
河北
贵州
河南
内蒙古
2017军校招生体检标准
来源:3773考试网
2017-3-14 20:11:45
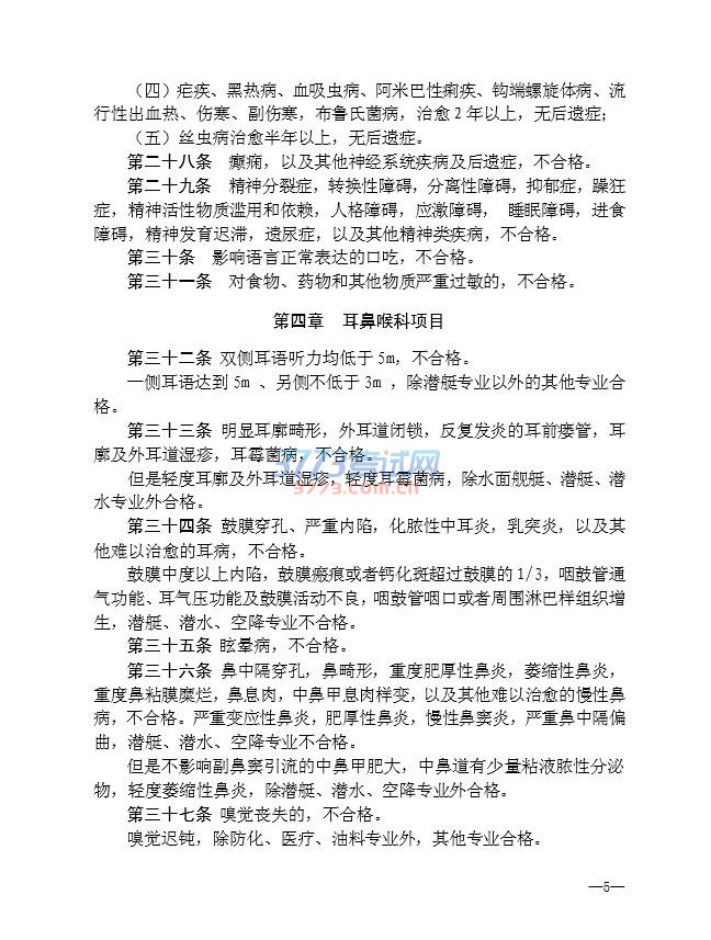
军队院校招收学员体格检查标准
您可能喜欢的文章
军队人才网2016全军士兵招生文化统考成绩查
2016年有哪些军校招生及国防生招生院校
2016部队考军校成绩查询时间网站
2016军校国防生招生院校名单
2016军校国防生招生填报志愿军检投档录取
海军工程大学2016年招生计划历年分数线公布
2016军校国防生招生工作详情解读
军校体检要求:军队院校招收学员体格检查标
军校招收学员体格检查标准(试行)
2015河北高考军校武警国防生填报志愿时间
上一个文章:
2017高考加分:5A级青年志愿者可优先录取
网站版权与免责声明
①由于各方面情况的不断调整与变化,本网所提供的相关信息请以权威部门公布的正式信息为准.
②本网转载的文/图等稿件出于非商业性目的,如转载稿涉及版权及个人隐私等问题,请在两周内邮件fjksw@163.com联系.
全站专题
·
英语四六级查分
·
甘肃省教育考试院
·
吉林省教育考试院
·
湖北省教育考试院
·
安徽招生考试网
·
河南招生考试信息网
·
招考资讯网
·
浙江省教育考试网
·
湖北招生信息网
·
重庆招考信息网
·
广东考试服务网
·
上海教育考试院
·
湖南省教育考试院
·
广西招生考试网
·
云南招生考试院
·
黑龙江省招生考试院
·
中考志愿填报
·
中考分数线
·
中考录取查询
·
中考查分网
·
中考作文网
·
中考试题答案网
·
高考零分作文
·
高考成绩查询2017
·
高考试题及答案
·
公安警察院校招生
·
西藏教育考试院
·
青海招考信息网
·
云南省招考频道
·
四川省教育考试院
·
陕西招生考试信息网
·
新疆招生网
·
广东省教育考试院
·
湖南招生考试信息港
·
重庆市教育考试院
·
湖北教育考试网
·
江西省教育考试院
·
江苏省教育考试院
·
吉林省教育信息网
·
黑龙江招生考试信息港
·
山西招生考试网
·
天津市教育招生考试院
·
北京教育考试院
·
辽宁招生考试之窗
·
内蒙古招生考试信息网
·
河北省教育考试院
·
山东省教育招生考试院
·
广西招生考试院
·
海南省考试局
·
河南省招生办公室
·
贵州省招生考试院
·
宁夏教育考试院
·
浙江教育考试院
·
上海招考热线
·
福建省教育考试院
·
安徽省教育招生考试院
·
成绩查询、录取查询、网上报名系统
·
香港高校内地招生
·
空军招飞
·
自主招生保送生小语种
·
中国大学排行榜
·
高考满分作文|高考作文
·
高考志愿填报指导、平行志愿
·
高水平运动员体育特长生招生
·
高考报名
·
艺术特长生
·
空乘招生民航招飞
·
高考志愿填报
·
军校招生网_国防生招生_军校名单
·
单独招生
最新文章
·
2017军校招生体检标准
·
2017高考加分:5A级青年志愿者可优先录
·
2017高考招生政策 5A级志愿者可优先录
·
高考体检常见问题 如何参考体检结果填
·
2017高考考生看过来!3月份体检都查啥
·
四省份开启2017高考改革试点
·
2017香港理工大学内地招生及录取流程
·
2017香港理工大学申请人基本入学资格
·
2017香港理工大学国内本科招生政策公
·
2017内地考生报考港澳高校的资格及流
·
三校生是什么意思?什么叫三校生
·
什么是对口本科?与统招本科有什么区
·
对口专科批是什么意思?
·
三校生是什么?什么人可以参加三校生
·
近年来华南理工大学国防生招收情况
推荐文章
·
2017军校招生体检标准
·
2017香港理工大学内地招生及录取流程
·
三校生是什么意思?什么叫三校生
·
什么是对口本科?与统招本科有什么区
·
对口专科批是什么意思?
·
2016高考政策改革:让学生和学校的选
·
2016军校国防生招生填报志愿军检投档
·
2016军校国防生招生工作详情解读
·
2016年高校专项计划常见问题解答
·
教育部关于规范高考招生计划管理工作
·
2016农村学生单独招生时间表
·
2016国家专项计划地方专项计划和高校
·
2016空军招飞常见问题解答
·
2016空军招飞知识解答
·
2016空军招飞工作详细安排公布
|
关于我们
|
联系我们
|
版权申明
|
网站导航
|
手机版
琼ICP备12003406号