首页
高考
美术高考
成人高考
考研
自考
中考
会考
专升本
高校
公务员
导游考试
更多
自主招生
|
保送生
|
艺术特长生
|
高水平运动员
|
空乘民航招飞
|
军校国防生
|
空军招飞
|
高考作文
|
大学排行榜
|
中考分数线
|
中考查分
3773考试网
-
高考
-
高考模拟题
-
高考政治
- 正文
北京
上海
广东
山东
江苏
浙江
湖北
四川
天津
陕西
湖南
福建
重庆
安徽
辽宁
江西
海南
宁夏
吉林
山西
广西
云南
新疆
黑龙江
青海
甘肃
西藏
河北
贵州
河南
内蒙古
2017江西高三第三次联考政治试题及答案
来源:3773考试网
2016-12-27 8:47:42
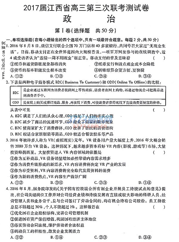
2017届江西省高三第三次联考测试卷政治试题
2016年8月8日,微信支付联合全国70万门店和40多家银行,共同号召大家过无现金生活。
1
2
3
4
5
6
7
下一页
您可能喜欢的文章
2017江西高三第三次联考历史试题及答案
2017江西高三第三次联考地理试题及答案
2017成都一诊数学理科试题及答案发布
2017成都一诊数学文科试题及答案发布
2017成都一诊语文试题及答案发布
2017凉山一诊英语试题及答案
2017皖南八校第二次联考理综试题及答案
2017皖南八校联考文综试题及答案(第二次)
2017皖南八校联考语文试题及答案(第二次)
2017皖南八校联考数学文科试题答案(第二次)
上一个文章:
2017百校联盟高三质检政治试题答案
网站版权与免责声明
①由于各方面情况的不断调整与变化,本网所提供的相关信息请以权威部门公布的正式信息为准.
②本网转载的文/图等稿件出于非商业性目的,如转载稿涉及版权及个人隐私等问题,请在两周内邮件fjksw@163.com联系.
全站专题
·
英语四六级查分
·
甘肃省教育考试院
·
吉林省教育考试院
·
湖北省教育考试院
·
安徽招生考试网
·
河南招生考试信息网
·
招考资讯网
·
浙江省教育考试网
·
湖北招生信息网
·
重庆招考信息网
·
广东考试服务网
·
上海教育考试院
·
湖南省教育考试院
·
广西招生考试网
·
云南招生考试院
·
黑龙江省招生考试院
·
中考志愿填报
·
中考分数线
·
中考录取查询
·
中考查分网
·
中考作文网
·
中考试题答案网
·
高考零分作文
·
高考成绩查询2017
·
高考试题及答案
·
公安警察院校招生
·
西藏教育考试院
·
青海招考信息网
·
云南省招考频道
·
四川省教育考试院
·
陕西招生考试信息网
·
新疆招生网
·
广东省教育考试院
·
湖南招生考试信息港
·
重庆市教育考试院
·
湖北教育考试网
·
江西省教育考试院
·
江苏省教育考试院
·
吉林省教育信息网
·
黑龙江招生考试信息港
·
山西招生考试网
·
天津市教育招生考试院
·
北京教育考试院
·
辽宁招生考试之窗
·
内蒙古招生考试信息网
·
河北省教育考试院
·
山东省教育招生考试院
·
广西招生考试院
·
海南省考试局
·
河南省招生办公室
·
贵州省招生考试院
·
宁夏教育考试院
·
浙江教育考试院
·
上海招考热线
·
福建省教育考试院
·
安徽省教育招生考试院
·
成绩查询、录取查询、网上报名系统
·
香港高校内地招生
·
空军招飞
·
自主招生保送生小语种
·
中国大学排行榜
·
高考满分作文|高考作文
·
高考志愿填报指导、平行志愿
·
高水平运动员体育特长生招生
·
高考报名
·
艺术特长生
·
空乘招生民航招飞
·
高考志愿填报
·
军校招生网_国防生招生_军校名单
·
单独招生
最新文章
·
2017江西高三第三次联考政治试题及答
·
2017百校联盟高三质检政治试题答案
·
2017广东省高三阶段性测评政治试题及
·
2017葫芦岛高中协作体高三第二次政治
·
2017太原高三期中考试政治试题及答案
·
2017孝感高三一统调研政治答案和评分
·
2017烟台期中检测高三政治试题及答案
·
2017苏州期中调研测试高三政治试卷及
·
2017徐州高三摸底考试政治试题及答案
·
2017届江淮十校高三质量检测联考政治
·
江淮十校2017届高三第二次联考政治试
·
2017届江西高三第二次联考政治试题及
·
2016年10月2017届保定市高三摸底考试
·
2017届保定高三摸底考试政治试题答案
·
2016秋湖北重点高中联考高三政治试卷
推荐文章
·
2017广东省高三阶段性测评政治试题及
·
2017葫芦岛高中协作体高三第二次政治
·
2017徐州高三摸底考试政治试题及答案
·
2016-2017天一大联考政治试题及答案B
·
2017荆荆襄宜四地七校联考政治试题及
·
2017郴州高三一模政治试题及答案
·
2017山西省重点中学协作体高三9月质检
·
2017河南省重点中学高三联考政治试题
·
2016-2017学年洛阳高三期中政治试题及
·
2017湖北百所重点中学高三联考政治试
·
2017大庆高三第一次质检政治试题及答
·
2016温州二模文综政治试题答案
·
2016南京盐城二模政治试题及答案
·
2016武汉二月调考文综政治试题答案及
·
2016宿州高三一模政治试题答案评分标
|
关于我们
|
联系我们
|
版权申明
|
网站导航
|
手机版
琼ICP备12003406号