3773考试网
 3773考试网 - 高考 - 各省高考 - 上海专科自主招生 - 正文
北京 上海 广东 山东 江苏 浙江 湖北 四川 天津 陕西 湖南 福建 重庆 安徽 辽宁 江西 海南 宁夏 吉林 山西 广西 云南 新疆 黑龙江 青海 甘肃 西藏 河北 贵州 河南 内蒙古

2017上海邦德职业技术学院自主招生简章

来源:上海邦德职业技术学院 2017-2-17 13:02:32

一、招生专业目录(按考生类别分类)



二、录取规则

(一)、三校生、学业成绩不齐全的应届高中生、历届高中毕业生、新疆内职班学生
文化要求:
1、非艺术类考生总分=入学测试成绩+素质技能测试(或面试成绩),满分250分;
2、艺术类考生总分=入学测试成绩+专业校测,满分300分。
录取办法:
非艺术类考生:合成总分=入学测试成绩+素质技能测试成绩(或面试成绩)+按照规定可以获得的加分,录取时先分生源类别(高中生、三校生),分别从高分到低分择优录取。同分则依次比较素质技能测试成绩(或面试成绩)、入学测试成绩,从高到低择优录取;
艺术类考生:合成总分=入学测试成绩+专业校测+按照规定可以获得的加分,录取时先分生源类别(高中生、三校生),从高分到低分择优录取。同分则依次比较专业校测成绩、入学测试成绩,从高到低择优录取。

(二)、学业水平测试成绩齐全的应届高中生
文化要求:
1、学业水平合格考试科目为信息科技、地理、生命科学、思想政治、历史、物理、化学7门科目;每门科目折算分数为:合格为100分,不合格为50分;
2、非艺术类考生总分=7门学业水平合格性考试折算分+职业适应性测试成绩,满分为1000分;
3、艺术类考生总分=7门学业水平合格性考试折算分+专业校测,满分1100分。
录取办法:
1、非艺术类:合成总分=7门学业水平合格性考试折算分+职业适应性测试成绩+按照规定可以获得的加分,从高分到低分择优录取。同分按职业适应性测试成绩从高到低择优录取,再同分参考综合素质评价报告;
2、艺术类:合成总分=7门学业水平合格性考试折算分+专业校测+按照规定可以获得的加分,从高分到低分择优录取。同分按专业校测成绩从高到低择优录取,再同分参考综合素质评价报告。

(三)、物流管理(中澳合作)、舞台艺术设计与制作(中日合作)、物业管理、戏剧影视表演、乐器制造与维护、应用法语(三校生、学业成绩不齐的高中生)、应用西班牙语(三校生、学业成绩不齐的高中生)、烹调工艺与营养专业(三校生、学业成绩不齐的高中生)、酒店管理(三校生、学业成绩不齐的高中生)、旅游管理(三校生、学业成绩不齐的高中生)专业:计划单列,按学生一专业的总分从高到低择优录取,单独划定录取分数线。

(四)、如我校报考非艺术类专业的应届高中生第一志愿未录满,第二志愿考生按职业适应性测试成绩总分从高到低择优录取,同分参考综合素质评价报告;如我校报考艺术类专业的应届高中生第一志愿未录满,第二志愿考生按学业成绩折合分从高到低择优录取,同分参考综合素质评价报告中艺术修习课程成绩;三校生、历届高中生第二志愿考生按统一入学测试成绩从高到低择优录取,同分按素质技能测试成绩或专业校考成绩或专业面试成绩,从高到低择优录取。

(五)、内地新疆中职班学生计划单列,单独划定录取分数线。按类按计划从高到低择优录取,录取专业为考生填报的第一专业。内地新疆中职班招生计划余额不用于录取其他类型学生。

(六)、退役士兵录取办法按照上海市教委相关规定执行。


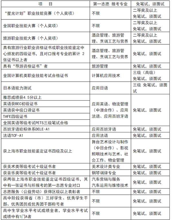
免笔试政策

备注:免笔试者根据学校要求参加面试,如面试合格,可免试入学,免笔试录取数不超过招生计划的50%。如经过面试未取得免笔试资格,学生须参加笔试。
加分政策(加分项目不累加累计)

三、报名、考试费
报名费14元/人,考试费26元/科,艺术类专业考试费50元/科。

四、证书种类 修学期满,符合毕业要求,颁发上海邦德职业技术学院专科毕业证书。

五、资助学生政策
学校认真执行国家和本市相关学生资助规定,被本校录取的家庭经济困难的学生可通过“绿色通道”申请入学,入学后可按规定申请国家奖学金、上海奖学金、国家励志奖学金、国家助学金、国家助学贷款、勤工助学岗位、特殊困难学生补助等。报考酒店管理专业,品学兼优、家庭经济困难,还可享受洲际奖学金。学校承诺:绝不让任何一个学生因经济困难而辍学。

六、考生须知
1、网上第一志愿报考我校的考生,请于 3 17 18 日(每天9:00—15:00)到我校图文信息中心底楼进行现场确认;
2、现场确认前请考生上我校官网“阳光招生”栏目仔细查阅《自主招生报名确认流程及相关注意事项》,根据流程做好相关的准备工作及准备材料;
3、申请免笔试面试和申请加分的考生,请在现场确认前从我校官网“阳光招生”栏目中下载“自主招生免笔试面试申请表” 和“自主招生加分登记表”并如实填写完整,确认当天提交,逾期视作自动放弃。

七、联系方式
学院地址:上海宝山区锦秋路299号网址:www.shbangde.com
招生热线:56514754  66504946QQ咨询:154574840,173353618
交通路线:地铁7号线南陈路站1号出口(步行2分钟到校);702路、840路、528路、963路在沪太路、锦秋路站下车;828路、宝山25路、嘉广线、767路在锦秋路南陈路站下车。



  • 上一个文章:
  • 网站版权与免责声明
    ①由于各方面情况的不断调整与变化,本网所提供的相关信息请以权威部门公布的正式信息为准.
    ②本网转载的文/图等稿件出于非商业性目的,如转载稿涉及版权及个人隐私等问题,请在两周内邮件fjksw@163.com联系.
    全站专题
    · 英语四六级查分  · 甘肃省教育考试院  · 吉林省教育考试院  · 湖北省教育考试院  · 安徽招生考试网  · 河南招生考试信息网  · 招考资讯网  · 浙江省教育考试网  · 湖北招生信息网  · 重庆招考信息网  · 广东考试服务网  · 上海教育考试院  · 湖南省教育考试院  · 广西招生考试网  · 云南招生考试院  · 黑龙江省招生考试院  · 中考志愿填报  · 中考分数线  · 中考录取查询  · 中考查分网  · 中考作文网  · 中考试题答案网  · 高考零分作文  · 高考成绩查询2017  · 高考试题及答案  · 公安警察院校招生  · 西藏教育考试院  · 青海招考信息网  · 云南省招考频道  · 四川省教育考试院  · 陕西招生考试信息网  · 新疆招生网  · 广东省教育考试院  · 湖南招生考试信息港  · 重庆市教育考试院  · 湖北教育考试网  · 江西省教育考试院  · 江苏省教育考试院  · 吉林省教育信息网  · 黑龙江招生考试信息港  · 山西招生考试网  · 天津市教育招生考试院  · 北京教育考试院  · 辽宁招生考试之窗  · 内蒙古招生考试信息网  · 河北省教育考试院  · 山东省教育招生考试院  · 广西招生考试院  · 海南省考试局  · 河南省招生办公室  · 贵州省招生考试院  · 宁夏教育考试院  · 浙江教育考试院  · 上海招考热线  · 福建省教育考试院  · 安徽省教育招生考试院  · 成绩查询、录取查询、网上报名系统  · 香港高校内地招生  · 空军招飞  · 自主招生保送生小语种  · 中国大学排行榜  · 高考满分作文|高考作文  · 高考志愿填报指导、平行志愿  · 高水平运动员体育特长生招生  · 高考报名  · 艺术特长生  · 空乘招生民航招飞  · 高考志愿填报  · 军校招生网_国防生招生_军校名单  · 单独招生


    | 关于我们 | 联系我们 | 版权申明 | 网站导航 | 手机版
    琼ICP备12003406号