首页
高考
美术高考
成人高考
考研
自考
中考
会考
专升本
高校
公务员
导游考试
更多
自主招生
|
保送生
|
艺术特长生
|
高水平运动员
|
空乘民航招飞
|
军校国防生
|
空军招飞
|
高考作文
|
大学排行榜
|
中考分数线
|
中考查分
3773考试网
-
中考
-
各省中考
-
黑龙江中考
-
黑龙江中招
- 正文
【
各省中考
】
北京中考
天津中考
上海中考
湖南中考
四川中考
贵州中考
湖北中考
宁夏中考
青海中考
河北中考
河南中招
江苏中考
浙江中考
云南中考
江西中考
广西中考
广东中考
黑龙江中考
新疆中考
山西中考
陕西中考
重庆中考
甘肃中考
内蒙古中考
海南中考
辽宁中考
山东中考
安徽中考
吉林中考
西藏中考
新疆内高班
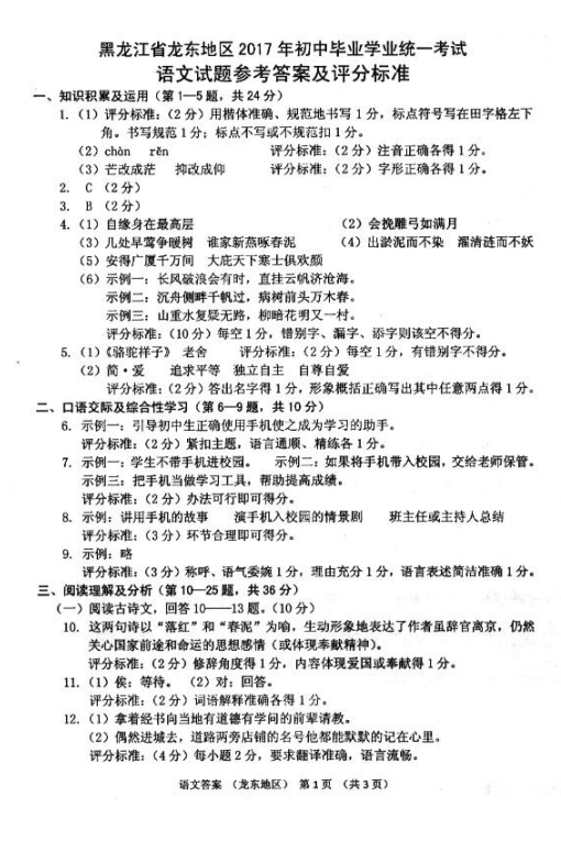
2017龙东地区中考语文试题及答案评分标准发布
来源:3773考试网
2017-6-30 9:12:55
下面是《2017年黑龙江伊春语文中考真题及答案》,供大家参考。
上一页
[1]
[2]
[3]
[4]
[5]
下一页
您可能喜欢的文章
2017黑龙江龙东地区中考试题及答案评分标准
2016黑龙江省重点高中二批次及市重点分数段
2016广东深圳中考分数线
哈尔滨九中2016中考录取分数线
黄山市外国语学校2016中考录取分数线
2016德化中考分数线
宝鸡中学2016年中考录取分数线
2016五华中考分数线
哈尔滨三中南岗校区、群力校区2016年中考录
歙县中学、歙县二中、潭渡中学2016中考录取
上一个文章:
2017黑龙江龙东地区中考试题及答案评分标准
网站版权与免责声明
①由于各方面情况的不断调整与变化,本网所提供的相关信息请以权威部门公布的正式信息为准.
②本网转载的文/图等稿件出于非商业性目的,如转载稿涉及版权及个人隐私等问题,请在两周内邮件fjksw@163.com联系.
全站专题
·
英语四六级查分
·
甘肃省教育考试院
·
吉林省教育考试院
·
湖北省教育考试院
·
安徽招生考试网
·
河南招生考试信息网
·
招考资讯网
·
浙江省教育考试网
·
湖北招生信息网
·
重庆招考信息网
·
广东考试服务网
·
上海教育考试院
·
湖南省教育考试院
·
广西招生考试网
·
云南招生考试院
·
黑龙江省招生考试院
·
中考志愿填报
·
中考分数线
·
中考录取查询
·
中考查分网
·
中考作文网
·
中考试题答案网
·
高考零分作文
·
高考成绩查询2017
·
高考试题及答案
·
公安警察院校招生
·
西藏教育考试院
·
青海招考信息网
·
云南省招考频道
·
四川省教育考试院
·
陕西招生考试信息网
·
新疆招生网
·
广东省教育考试院
·
湖南招生考试信息港
·
重庆市教育考试院
·
湖北教育考试网
·
江西省教育考试院
·
江苏省教育考试院
·
吉林省教育信息网
·
黑龙江招生考试信息港
·
山西招生考试网
·
天津市教育招生考试院
·
北京教育考试院
·
辽宁招生考试之窗
·
内蒙古招生考试信息网
·
河北省教育考试院
·
山东省教育招生考试院
·
广西招生考试院
·
海南省考试局
·
河南省招生办公室
·
贵州省招生考试院
·
宁夏教育考试院
·
浙江教育考试院
·
上海招考热线
·
福建省教育考试院
·
安徽省教育招生考试院
·
成绩查询、录取查询、网上报名系统
·
香港高校内地招生
·
空军招飞
·
自主招生保送生小语种
·
中国大学排行榜
·
高考满分作文|高考作文
·
高考志愿填报指导、平行志愿
·
高水平运动员体育特长生招生
·
高考报名
·
艺术特长生
·
空乘招生民航招飞
·
高考志愿填报
·
军校招生网_国防生招生_军校名单
·
单招
最新文章
·
2017龙东地区中考语文试题及答案评分
·
2017黑龙江龙东地区中考试题及答案评
·
2016黑龙江五年制高师中师高职中职分
·
2016黑龙江中考难度降低 出题杜绝偏怪
·
2016黑龙江空军青少年航空学校招生初
·
2015黑龙江高中排行榜(黑龙江省10强
·
2015黑龙江中考成绩查询查分入口-黑龙
·
黑龙江2015中考成绩查询时间及查询方
·
2015黑龙江省顶尖中学排行榜
·
2015黑龙江中考政治历史试题及答案
·
2015黑龙江中考物理化学试题及答案
·
2015黑龙江中考英语试题及答案
·
2015黑龙江中考数学试题及答案
·
2015黑龙江中考语文试题及答案
·
2015黑龙江省中小学放寒假时间1月16日
推荐文章
·
2017龙东地区中考语文试题及答案评分
·
2017黑龙江龙东地区中考试题及答案评
·
2013黑龙江中专招生录取查询入口
·
2013黑龙江初中高师五年制高师中专录
·
2012年黑龙江高职中专高师中师录取分
·
黑龙江2011中考初中高师(中师)补录原
|
关于我们
|
联系我们
|
版权申明
|
网站导航
|
手机版
琼ICP备12003406号