首页
高考
美术高考
成人高考
考研
自考
中考
会考
专升本
高校
公务员
导游考试
更多
自主招生
|
保送生
|
艺术特长生
|
高水平运动员
|
空乘民航招飞
|
军校国防生
|
空军招飞
|
高考作文
|
大学排行榜
|
中考分数线
|
中考查分
3773考试网
-
中考
-
各省中考
-
湖北中考
-
十堰中考
- 正文
【
各省中考
】
北京中考
天津中考
上海中考
湖南中考
四川中考
贵州中考
湖北中考
宁夏中考
青海中考
河北中考
河南中招
江苏中考
浙江中考
云南中考
江西中考
广西中考
广东中考
黑龙江中考
新疆中考
山西中考
陕西中考
重庆中考
甘肃中考
内蒙古中考
海南中考
辽宁中考
山东中考
安徽中考
吉林中考
西藏中考
新疆内高班
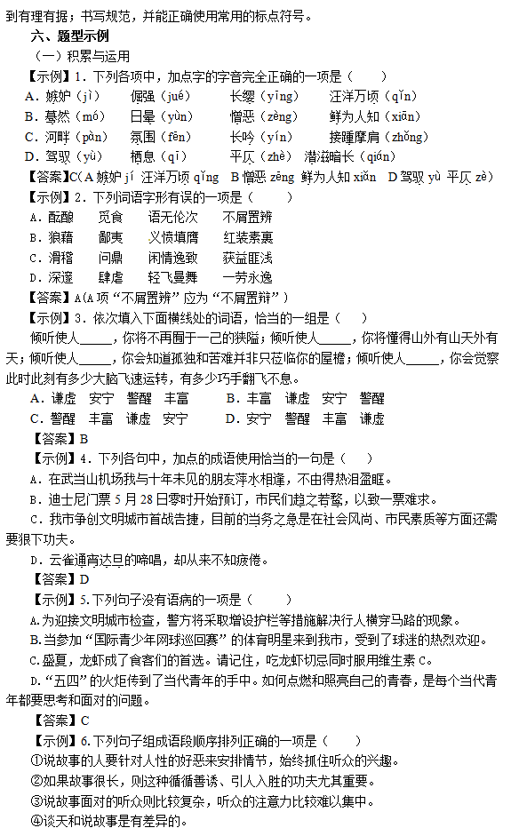
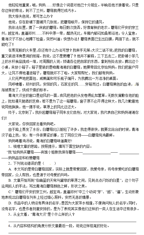
2017十堰中考语文大纲考试说明及样题答案
来源:3773考试网
2017-1-23 10:50:19
上一页
[1]
[2]
[3]
下一页
您可能喜欢的文章
2017十堰中考方案政策公布
2016十堰市丹江口市中考成绩查询入口-十堰教
2016十堰市竹溪县中考成绩查询入口-十堰教育
2016十堰市竹山县中考成绩查询入口-十堰教育
2016十堰市郧西县中考成绩查询入口-十堰教育
2016十堰市郧县中考成绩查询入口-十堰教育局
2016十堰市茅箭区中考成绩查询入口-十堰教育
2016十堰市中考成绩查询入口-十堰教育局
2016十堰市张湾区中考成绩查询入口-十堰教育
2016十堰中考英语试题及答案发布
上一个文章:
2017十堰中考方案政策公布
网站版权与免责声明
①由于各方面情况的不断调整与变化,本网所提供的相关信息请以权威部门公布的正式信息为准.
②本网转载的文/图等稿件出于非商业性目的,如转载稿涉及版权及个人隐私等问题,请在两周内邮件fjksw@163.com联系.
全站专题
·
英语四六级查分
·
甘肃省教育考试院
·
吉林省教育考试院
·
湖北省教育考试院
·
安徽招生考试网
·
河南招生考试信息网
·
招考资讯网
·
浙江省教育考试网
·
湖北招生信息网
·
重庆招考信息网
·
广东考试服务网
·
上海教育考试院
·
湖南省教育考试院
·
广西招生考试网
·
云南招生考试院
·
黑龙江省招生考试院
·
中考志愿填报
·
中考分数线
·
中考录取查询
·
中考查分网
·
中考作文网
·
中考试题答案网
·
高考零分作文
·
高考成绩查询2017
·
高考试题及答案
·
公安警察院校招生
·
西藏教育考试院
·
青海招考信息网
·
云南省招考频道
·
四川省教育考试院
·
陕西招生考试信息网
·
新疆招生网
·
广东省教育考试院
·
湖南招生考试信息港
·
重庆市教育考试院
·
湖北教育考试网
·
江西省教育考试院
·
江苏省教育考试院
·
吉林省教育信息网
·
黑龙江招生考试信息港
·
山西招生考试网
·
天津市教育招生考试院
·
北京教育考试院
·
辽宁招生考试之窗
·
内蒙古招生考试信息网
·
河北省教育考试院
·
山东省教育招生考试院
·
广西招生考试院
·
海南省考试局
·
河南省招生办公室
·
贵州省招生考试院
·
宁夏教育考试院
·
浙江教育考试院
·
上海招考热线
·
福建省教育考试院
·
安徽省教育招生考试院
·
成绩查询、录取查询、网上报名系统
·
香港高校内地招生
·
空军招飞
·
自主招生保送生小语种
·
中国大学排行榜
·
高考满分作文|高考作文
·
高考志愿填报指导、平行志愿
·
高水平运动员体育特长生招生
·
高考报名
·
艺术特长生
·
空乘招生民航招飞
·
高考志愿填报
·
军校招生网_国防生招生_军校名单
·
单独招生
最新文章
·
2017十堰中考语文大纲考试说明及样题
·
2017十堰中考方案政策公布
·
2016十堰中考英语试题及答案发布
·
2016十堰中考成绩查询时间网站入口
·
2016十堰教育信息网中考成绩查询入口
·
十堰教育网2016十堰中考成绩查询入口
·
十堰招生考试网2016十堰中考成绩查询
·
2016十堰招生考试网中考成绩查询
·
2016十堰中考查分时间网站
·
2016年十堰京中国际实验学校招生家长
·
十堰京中国际实验学校2016年招生信息
·
2016十堰中考分数线 十堰高中录取分数
·
2016十堰初二会考地理生物试题及答案
·
2016十堰中考政治历史试题及答案
·
2016十堰中考物理化学试题及答案
推荐文章
·
2016十堰中考成绩查询时间网站入口
·
十堰教育网2016十堰中考成绩查询入口
·
十堰招生考试网2016十堰中考成绩查询
·
2016十堰招生考试网中考成绩查询
·
2016十堰中考查分时间网站
·
2016十堰中考高中特长生报名测试工作
·
十堰市教育局2016十堰中考招生工作方
·
2015十堰市一中郧阳中学东风高级中学
·
2015十堰中考分数线高中录取分数线
·
2015十堰中考成绩查询方式-十堰招生考
·
2015年十堰中考报名资格审核工作
·
2015十堰中考考试政策工作方案
·
2014十堰中考成绩及录取结果查询入口
·
2014十堰中考录取分数线公布
·
十堰教育信息网2014十堰中考分数成绩
|
关于我们
|
联系我们
|
版权申明
|
网站导航
|
手机版
琼ICP备12003406号