首页
高考
美术高考
成人高考
考研
自考
中考
会考
专升本
高校
公务员
导游考试
更多
自主招生
|
保送生
|
艺术特长生
|
高水平运动员
|
空乘民航招飞
|
军校国防生
|
空军招飞
|
高考作文
|
大学排行榜
|
中考分数线
|
中考查分
3773考试网
-
中考
-
各省中考
-
甘肃中考
-
武威中考
- 正文
【
各省中考
】
北京中考
天津中考
上海中考
湖南中考
四川中考
贵州中考
湖北中考
宁夏中考
青海中考
河北中考
河南中招
江苏中考
浙江中考
云南中考
江西中考
广西中考
广东中考
黑龙江中考
新疆中考
山西中考
陕西中考
重庆中考
甘肃中考
内蒙古中考
海南中考
辽宁中考
山东中考
安徽中考
吉林中考
西藏中考
新疆内高班
2017武威中考语文答案及评分标准发布
来源:3773考试网
2017-6-18 21:54:44
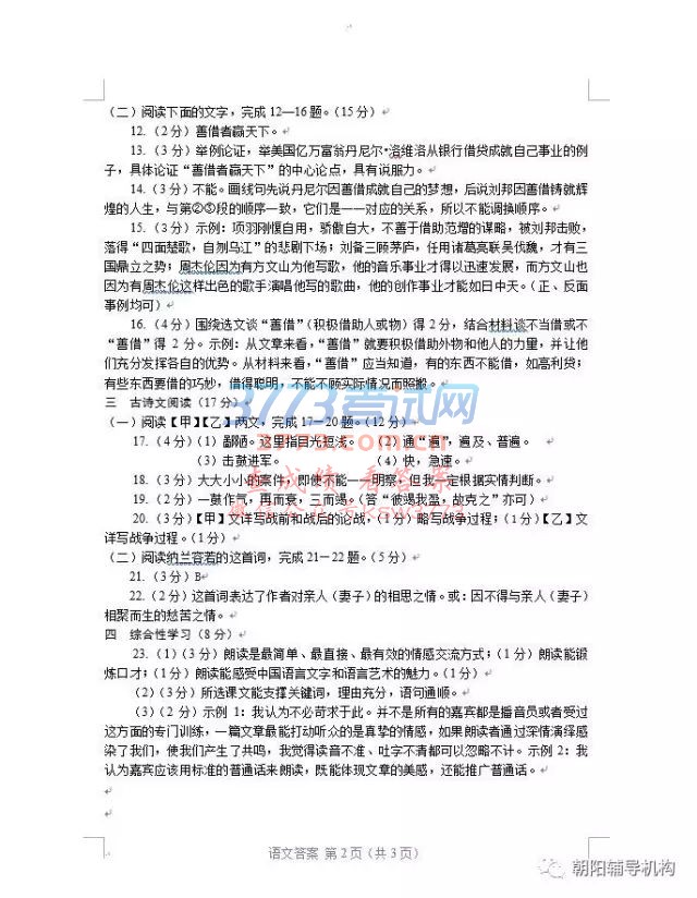
2017年武威市中考答案
您可能喜欢的文章
2017武威中考政治历史答案 武威中考政治历史
2017武威中考化学答案 武威中考化学试题及答
2017武威中考物理答案 武威中考物理试题及答
2017武威中考英语答案 武威中考英语试题及答
2017武威中考数学答案 武威中考数学试题及答
2017武威中考语文答案 武威中考语文试题及答
2017武威中考答案 武威中考试题及答案
2016武威中考化学试题及答案发布
2016武威中考生物试题及答案公布
2016武威中考地理试题及答案发布
上一个文章:
2016武威中考化学试题及答案发布
网站版权与免责声明
①由于各方面情况的不断调整与变化,本网所提供的相关信息请以权威部门公布的正式信息为准.
②本网转载的文/图等稿件出于非商业性目的,如转载稿涉及版权及个人隐私等问题,请在两周内邮件fjksw@163.com联系.
全站专题
·
英语四六级查分
·
甘肃省教育考试院
·
吉林省教育考试院
·
湖北省教育考试院
·
安徽招生考试网
·
河南招生考试信息网
·
招考资讯网
·
浙江省教育考试网
·
湖北招生信息网
·
重庆招考信息网
·
广东考试服务网
·
上海教育考试院
·
湖南省教育考试院
·
广西招生考试网
·
云南招生考试院
·
黑龙江省招生考试院
·
中考志愿填报
·
中考分数线
·
中考录取查询
·
中考查分网
·
中考作文网
·
中考试题答案网
·
高考零分作文
·
高考成绩查询2017
·
高考试题及答案
·
公安警察院校招生
·
西藏教育考试院
·
青海招考信息网
·
云南省招考频道
·
四川省教育考试院
·
陕西招生考试信息网
·
新疆招生网
·
广东省教育考试院
·
湖南招生考试信息港
·
重庆市教育考试院
·
湖北教育考试网
·
江西省教育考试院
·
江苏省教育考试院
·
吉林省教育信息网
·
黑龙江招生考试信息港
·
山西招生考试网
·
天津市教育招生考试院
·
北京教育考试院
·
辽宁招生考试之窗
·
内蒙古招生考试信息网
·
河北省教育考试院
·
山东省教育招生考试院
·
广西招生考试院
·
海南省考试局
·
河南省招生办公室
·
贵州省招生考试院
·
宁夏教育考试院
·
浙江教育考试院
·
上海招考热线
·
福建省教育考试院
·
安徽省教育招生考试院
·
成绩查询、录取查询、网上报名系统
·
香港高校内地招生
·
空军招飞
·
自主招生保送生小语种
·
中国大学排行榜
·
高考满分作文|高考作文
·
高考志愿填报指导、平行志愿
·
高水平运动员体育特长生招生
·
高考报名
·
艺术特长生
·
空乘招生民航招飞
·
高考志愿填报
·
军校招生网_国防生招生_军校名单
·
单招
最新文章
·
2017武威中考语文答案及评分标准发布
·
2016武威中考化学试题及答案发布
·
2016武威中考生物试题及答案公布
·
2016武威中考地理试题及答案发布
·
2016武威中考理综物理试题及答案解析
·
2016武威中考文综历史试题及答案
·
2016武威中考语文试题及答案评分标准
·
2016武威中考英语试题及答案评分标准
·
2016武威中考数学试题发布
·
2016武威中考理综试题发布
·
2016武威中考理综物理试题发布
·
2016武威中考语文试题发布
·
2016武威中考成绩查询入口武威市教育
·
2016天祝中考分数线 天祝县高中录取分
·
2016古浪县中考分数线 古浪县高中录取
推荐文章
·
2016武威中考成绩查询入口武威市教育
·
2016武威中考分数线查询
·
2016武威中考成绩查询网站查分入口
·
2016武威教育网中考成绩查询网站入口
·
2015武威中考高中录取分数线公布
·
2015武威中考凉州高中录取分数线
·
2015武威十八中录取分数线
·
2015武威中考分数线 武威高中录取分数
·
2015武威中考历史试题及答案发布
|
关于我们
|
联系我们
|
版权申明
|
网站导航
|
手机版
琼ICP备12003406号