收藏网站
设为首页
首页
高考
美术高考
音乐高考
体育高考
成人高考
考研
自考
中考
会考
专升本
高校
报名
资讯
更多
自主招生保送生
|
艺术特长生
|
高水平运动员
|
空乘民航招飞
|
军校国防生
|
空军招飞
|
高考作文
|
大学排行榜
|
港澳高考
招生考试网
-
考研
-
试题答案
- 正文
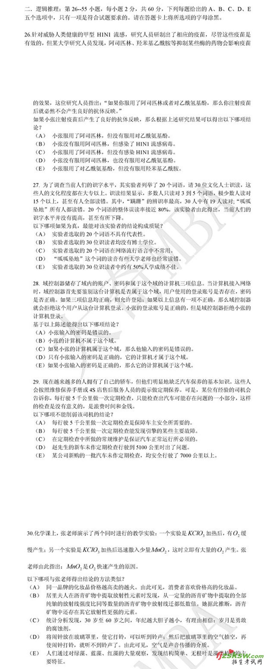
2010年管理类专业学位综合能力真题及答案
来源:
新浪教育
2010-1-10 编辑:yangmeiling 【字体:小 大】
2010年管理类专业学位综合能力真题及答案
1
2
下一页
■
看了这篇文章的网友还关注以下文章
【
发表评论
】【
加入收藏
】【
告诉好友
】【
打印此文
】【
关闭窗口
】
2010年考研英语二真题和答案
2010年考研统考历史学基础试题参考答案
2010年考研统考教育学基础试题参考答案
2010年考研心理学真题
2010考研法硕(非法学)专业课试题及答案
2010考研统考专业课农学数学真题
2010考研教育学专业课真题及答案解析
2010年考研专业课教育学真题
2010年考研真题数学三选择题与填空题答案
2010考研英语排序题的分析及答案
2010年考研数学三选择题和填空题
上一个文章:
2010年考研英语二真题和答案
下一个文章: 没有了
评论内容只代表网友观点,与本站立场无关!
网站版权与免责声明
①由于各方面情况的不断调整与变化,本网所提供的相关信息请以权威部门公布的正式信息为准.
②本网转载的文/图等稿件出于非商业性目的,如转载稿涉及版权等问题,请在两周内来电联系.
最新文章
·
2010年管理类专业学位综合能力真题及答
·
2010年考研英语二真题和答案
·
2010年考研统考历史学基础试题参考答案
·
2010年考研统考教育学基础试题参考答案
·
2010年考研心理学真题
·
2010考研法硕(非法学)专业课试题及答案
·
2010考研统考专业课农学数学真题
·
2010考研教育学专业课真题及答案解析
·
2010年考研专业课教育学真题
·
2010考研西医综合课真题
推荐文章
·
2010考研政治试题真题解析分数线55到6
·
中国教育在线解析2010年考研试题答案时
·
教育部考试中心2009年硕士研究生考试试
·
2009年研究生考研英语真题答案
·
2009年考研研究生考试英语试题真题
·
2009年研究生考试政治真试卷及答案
·
2009年研究生考研政治试题真题完整版
·
海天教育2009年研究生考研政治真题答案
·
2009年考研政治真题试题答案文都教育版
·
新东方2009年考研政治试题真题答案
资料库
·
2010中国最受媒体关注大学排行榜100强
·
2010中国最受媒体关注民办大学排行榜10
·
1955-2009年当选中国科学院院士人数最多
·
1955-2009年当选中国两院院士人数最多的
·
1978-2009年获国家重大社科奖励最多的十
·
1978-2009年获国家重大科技奖励最多的十
·
毕业生当选中国两院院士人数最多的十大
·
毕业生当选中国杰出政治家人数最多的十
·
毕业生担任上市公司等CEO人数最多的十大
·
2010年中国星级大学单项排名
·
2010中国各地区大学星级排名
·
2010年中国大学排行榜六百强公布
·
2009中国大学法学排行榜前100名
·
第五批高等学校特色专业建设点名单
·
2009年世界大学排名100强名单
·
第四批高校特色专业建设点名单
·
2009年工程院院士所在地区分布
·
2010年自主招生院校名单76所
·
台湾拟承认学历的41所大陆高校名单
·
国家211工程高校重点学科名单
·
国家985工程高校名单及重点学科
·
2009中国大学自然科学100强
·
2009中国大学哲学20强
·
2009中国大学医学50强
·
2009中国大学文学100强
·
2009中国大学社会科学100强
·
2009中国大学农学50强
·
2009中国大学历史学50强
·
2009中国大学理学100强
·
2009中国大学经济学100强
·
2009中国大学教育学60强
·
2009中国大学管理学100强
·
2009中国大学工学100强
·
2009年中国大学经济学100强高校名单
·
全国重点大学名单
·
西藏2009年具有高考招生资格的高校名单
·
陕西省2009年具有高考招生资格的高校名
·
甘肃省2009年具有高考招生资格的高校名
·
青海2009年具有高考招生资格的高校名单
·
宁夏2009年具有高考招生资格的高校名单
·
新疆2009年具有高考招生资格的高校名单
·
北京市2009年具有高考招生资格的高校名
·
天津市2009年具有高考招生资格的高校名
·
河北省2009年具有高考招生资格的高校名
·
吉林省2009年具有高考招生资格的高校名
·
内蒙古2009年具有高考招生资格的高校名
·
山西省2009年具有高考招生资格的高校名
·
辽宁省2009年具有高考招生资格的高校名
·
黑龙江省2009年具有高考招生资格的高校
·
上海市2009年具有高考招生资格的高校名
·
江苏省2009年具有高考招生资格的高校名
·
浙江省2009年具有高考招生资格的高校名
·
安徽省2009年具有高考招生资格的普通高
·
福建省2009年具有高考招生资格的普通高
·
江西省2009年具有高考招生资格的普通高
·
山东省2009年具有高考招生资格的普通高
·
河南省2009年具有高考招生资格的普通高
·
湖北省2009年具有高考招生资格的普通高
·
湖南省2009年具有高考招生资格的普通高
·
广东省2009年具有高考招生资格的普通高
·
广西2009年具有高考招生资格的普通高校
·
海南省2009年具有高考招生资格的普通高
·
重庆2009年具有高考招生资格的普通高校
·
四川省2009年具有高考招生资格的普通高
·
贵州省2009年具有高考招生资格的普通高
·
云南省2009年具有高考招生资格的普通高
·
2009年可以开展网络高等学历教育招生的
·
2009年度江西省高校新增教育部控制高职
·
山西省2009年高职高专新增、改造、撤销
·
江苏民办高校名单
·
上海市民办高校名单
·
黑龙江省民办高校名单
·
吉林省民办高校名单
·
辽宁省民办高校名单
·
内蒙古民办高校名单
·
山西省民办高校名单
·
河北地区民办高校名单
·
2008年全国各地民办普通高校名单
·
军事院校(对地方招生)排名榜前十名
·
普通高校农业类院校名单网址
【
考研新闻
】
【
成绩查询
】
【
考研复试
】
【
试题答案
】
【
复试分数线
】
【
考研调剂
】
【
考研简章
】
【
考研复习
】
【
考研政策
】
【
模拟试题
】
【
考研院校
】
【
考研专业
】
【
考研大纲
】
【
在职考研
】
【
法硕
】
【
同等学力申硕
】
【
博士生
】
【
MBA|MPA
】
【
推免生
】
【
新闻传播硕士
】
【
专业硕士
】
【
考研辅导
】