您现在的位置:
福建招生考试网
>>
成人高考网
>>
成考试题答案
>> 文章正文
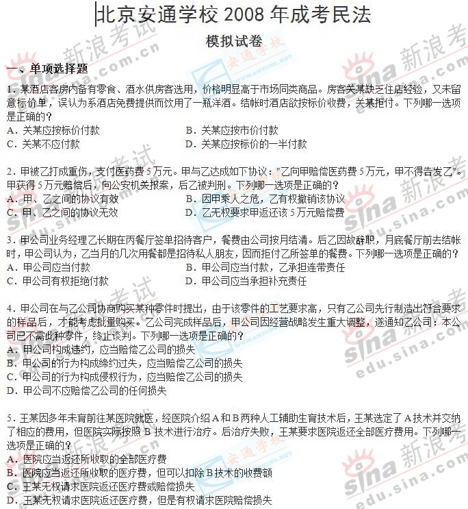
2008年成人高考专升本民法模拟试题及答案
福建招考网整理自:北京安通学校
2008-10-9 22:35:21
【正确答案】
【正确答案】
【正确答案】
【正确答案】
【正确答案】
【正确答案】
【正确答案】
【正确答案】
上一个文章:
2008年成人高考高起点语文试题答案(模拟)
下一个文章: 没有了
【
发表评论
】【
加入收藏
】【
告诉好友
】【
打印此文
】【
关闭窗口
】
网站版权与免责声明
①
由于各方面情况的不断调整与变化
,本网所提供的相关信息请以权威部门公布的正式信息为准.
②本网转载的文/图等稿件出于非商业性目的,如转载稿涉及版权等问题,请在两周内来电联系.
最新文章
·
2008年成人高考专升本民法模拟试题及答案
·
2008年成人高考高起点语文试题答案(模拟
·
07成考高起点理化试题答案
·
07成考高起点史地试题答案
·
07成考高起点数学文试题答案
·
2007年成人高考高中起点数学理试题及答案
·
2007年成人高考高中起点英语试题及答案
·
2007年成人高考高起点语文试题及答案
·
2007年成考专升本教育理论心理学试题及答
·
2007年成考专升本教育理论教育学试题及答
专题栏目
·
各类考试成绩查询|录取查询|网上报名系统
·
各类考试报名时间|考试时间提醒
·
各类考试机构联系方式
·
香港澳门内地高考招生|华侨港澳台联招
·
军校|国防生|空军招飞|民航招飞|空乘招生
·
自主招生|保送生|小语种|艺术特长生
·
各类毕业证书证书样本
·
独立学院|二级学院高考招生
·
历年中国大学及研究生院排行榜
·
高考满分作文|高考作文汇总
·
2008高考志愿填报指导|平行志愿
·
2008年高水平运动员|体育特长生招生
·
2008年高考报名|艺术类高考报名
资料库
·
2008年福建大学录取新生质量排行榜
·
2008网大中国大学排行榜福建高校综合指标
·
2008年中国大学排行榜教师资源师资力量排
·
2008年网大中国大学排行榜录取新生质量排
·
2008年网大中国大学排行榜学术成果排行
·
2008年网大中国大学排行榜学术资源排行
·
2008年网大中国大学排行榜声誉排行
·
2008年网大中国大学排行榜综合指标排行
·
2008年度福建省级精品课程高职高专名单
·
2008年度福建省级精品课程本科院校名单
·
2008-2009学年度可以开展网络高等学历教育
·
2007年我国独立学院本地生源比例情况(本
·
2007年我国民办大学本地生源比例情况(本
·
2008中国最受媒体关注独立学院排行榜
·
2008中国最受媒体关注民办大学排行榜
·
2008中国独立学院本科专业学费排行榜
·
2008中国民办大学专业学费排行榜
·
2008年中国独立学院排行榜100强
·
2008年中国民办大学排行榜100强
·
2008年中国独立学院排行榜10强
·
2008年中国民办大学排行榜10强
·
2008中国民办大学专科专业学费排行榜
·
2008中国一流大学名单排行
·
北京民办高校名单
·
2008年新设置高校名单
·
中国大学50强排行榜
·
上海市列入985工程及211工程的院校名单
·
各省高招办联系方式
·
独立学院设置与管理办法-中华人民共和国教
·
教育部2007年认定的国家级重点中等职业学
·
2007年具有招生资格的独立院校名单
·
2007年度经教育部审批不同意设置的高等学
·
2007年度经教育部审批不同意设置的高等学
·
2007年度经教育部审批同意设置的高等学校
·
2007年度经教育部备案或审批同意设置的高
·
2007年第二批高校特色专业建设点名单
·
2007年度第一批高等学校特色专业建设点名
·
福建省高等职业教育精品专业名单
·
各学历层次高校学生毕业证书内容样本
·
福建省2007年度第一批全国高校特色专业名
·
中国校友会网2008中国大学排行榜501-600强
·
中国校友会网2008中国大学排行榜401-500强
·
中国校友会网2008中国大学排行榜301-400强
·
中国校友会网2008中国大学排行榜201-300强
·
2008年中国最受媒体关注大学排行榜100强
·
2008年中国大学排行榜101-200强-中国校友
·
中国校友会网2008中国大学排行榜100强
·
2007年度国家精品课程(本科)名单
·
2008年具有小语种单独招生资格的25所院校
·
59所自主招生试点高校名单及联系方式
·
自主招生高校名单截止2007年共59所
·
2007年具有成人高等学历招生资格的成人高
·
普通本科高校、高等职业学校国家励志奖学
·
普通本科高校、高等职业学校国家助学金申
·
普通本科高校、高等职业学校国家助学金管
·
普通本科高校、高等职业学校国家奖学金管
·
高等学校学生勤工助学管理办法
·
中国校友会网2007中国最受媒体关注独立学
·
2007中国独立学院学费排行榜
·
中国校友会网2007年中国独立学院排行榜10
·
中国校友会网2007中国最受媒体关注民办大
·
中国校友会网2007中国最受媒体关注民办大
·
中国校友会网2007中国民办大学学费排行榜
·
中国校友会网2007年中国民办大学排行榜10
·
教育部直属师范大学师范生免费教育实施办
·
截止2007年5月8日具有招生资格的专科/高职
·
2007年中国大学排行榜物资资源排行
·
2007年中国大学排行榜教师资源排行
·
2007年中国大学排行榜学生情况排行
·
2007年中国大学排行榜学术成果排行
·
2007年中国大学排行榜学术资源排行
·
2007年中国大学排行榜声誉排行
·
2007年中国大学排行榜综合指标排行
·
具有教授或者副教授评审权的高等学校名单
·
教育部关于公布2007年普通高等教育高职高
·
留学中介服务机构名单(截至2007年3月15日
·
厦门市被批准正式成立的民办高校名单
·
中央教育部直属6所师范院校名单
·
民办高等学校办学管理若干规定
·
部分外国语专业单独招生试点高校名单
相关文章
2008年成人高考高起点语文试题答案(模拟)
07成考高起点理化试题答案
07成考高起点史地试题答案
07成考高起点数学文试题答案
2007年成人高考高中起点数学理试题及答案
2007年成人高考高中起点英语试题及答案
2007年成人高考高起点语文试题及答案
2007年成考专升本教育理论心理学试题及答案
2007年成考专升本教育理论教育学试题及答案
2007年成人高考专升本民法试题及答案