您现在的位置: 福建招生考试网 >> 考研 >> 考研新闻 >> 正文
 
云南省2010年研究生招生网上报名公告
整理自:云南省招生考试院 2009-10-9 21:29:38
2010年全国硕士研究生招生考试网上报名工作即将开始,现将云南省有关情况公告如下:

  一、云南省高等学校和科研机构硕士研究生招生单位

  11所普通高校:云南大学、昆明理工大学、昆明医学院、云南农业大学、云南师范大学、云南民族大学、云南财经大学、西南林学院、云南中医学院、云南艺术学院、大理学院。

  6个科研机构:中国科学院昆明动物研究所、中国科学院昆明植物研究所、中国科学院西双版纳植物园、中国科学院云南天文台、昆明贵金属研究所、昆明物理研究所。

  二、报名时间

  10月16日-31日每天9:00-22:00考生(应届本科毕业生预报名时间为:10月10日-14日每天9:00-22:00)登陆中国研究生招生信息网(网址:http://yz.chsi.com.cn;教育网网址:http://yz.chsi.cn),按网站的提示和要求如实填写本人报名信息。期间考生可修改本人信息。应届本科毕业生预报名信息有效,无需重新报名。

  推荐免试生须在10月31日前凭推荐学校所在省级招办发放的校验码在网上填写报名信息,并与其他考生同期到现场确认报名信息。

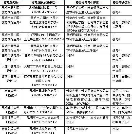
  三、报考点接受报考考生范围及考试类别

报考点接受报考考生范围及考试类别。
报考点接受报考考生范围及考试类别。

  四、现场确认时间

  11月10日?14日,考生携带有效身份证件到省级招办指定的报考点确认报名信息,并进行缴费、照相。

  五、资格审查

  报考点只对考生有效身份证件、非应届本科毕业生的学历证书及应届本科毕业生和成人应届本科毕业生的学生证进行核对,考生报考资格的全面审查由招生单位在复试时进行。

  六、特别提示

  1、请报考云南大学MBA、单独考试考生到云南大学报名点现场确认;报考昆明理工大学MBA、单独考试考生到昆明理工大学报名点现场确认;报考云南财经大学MBA考生到云南财经大学报名点现场确认。

  2、报考云南省各招生单位MBA、单独考试考生统一在云南大学参加考试,具体安排见准考证。

  七、其他事宜请继续关注相关公告。

  欢迎报考云南省硕士研究生!

                                                     云南省招生考试院

                                                      二00九年十月八日

  • 上一个文章:

  • 下一个文章: 没有了
  • 网站版权与免责声明  
    由于各方面情况的不断调整与变化,本网所提供的相关信息请以权威部门公布的正式信息为准.
    ②本网转载的文/图等稿件出于非商业性目的,如转载稿涉及版权等问题,请在两周内来电联系.
      资料库
    ·国家211工程高校重点学科名单
    ·国家985工程高校名单及重点学科
    ·2009中国大学自然科学100强
    ·2009中国大学哲学20强
    ·2009中国大学医学50强
    ·2009中国大学文学100强
    ·2009中国大学社会科学100强
    ·2009中国大学农学50强
    ·2009中国大学历史学50强
    ·2009中国大学理学100强
    ·2009中国大学经济学100强
    ·2009中国大学教育学60强
    ·2009中国大学管理学100强
    ·2009中国大学工学100强
    ·2009年中国大学经济学100强高校名单
    ·全国重点大学名单
    ·西藏2009年具有高考招生资格的高校名单
    ·陕西省2009年具有高考招生资格的高校名单
    ·甘肃省2009年具有高考招生资格的高校名单
    ·青海2009年具有高考招生资格的高校名单
    ·宁夏2009年具有高考招生资格的高校名单
    ·新疆2009年具有高考招生资格的高校名单
    ·北京市2009年具有高考招生资格的高校名单
    ·天津市2009年具有高考招生资格的高校名单
    ·河北省2009年具有高考招生资格的高校名单
    ·吉林省2009年具有高考招生资格的高校名单
    ·内蒙古2009年具有高考招生资格的高校名单
    ·山西省2009年具有高考招生资格的高校名单
    ·辽宁省2009年具有高考招生资格的高校名单
    ·黑龙江省2009年具有高考招生资格的高校名
    ·上海市2009年具有高考招生资格的高校名单
    ·江苏省2009年具有高考招生资格的高校名单
    ·浙江省2009年具有高考招生资格的高校名单
    ·安徽省2009年具有高考招生资格的普通高校
    ·福建省2009年具有高考招生资格的普通高校
    ·江西省2009年具有高考招生资格的普通高校
    ·山东省2009年具有高考招生资格的普通高校
    ·河南省2009年具有高考招生资格的普通高校
    ·湖北省2009年具有高考招生资格的普通高校
    ·湖南省2009年具有高考招生资格的普通高校
    ·广东省2009年具有高考招生资格的普通高校
    ·广西2009年具有高考招生资格的普通高校名
    ·海南省2009年具有高考招生资格的普通高校
    ·重庆2009年具有高考招生资格的普通高校名
    ·四川省2009年具有高考招生资格的普通高校
    ·贵州省2009年具有高考招生资格的普通高校
    ·云南省2009年具有高考招生资格的普通高校
    ·2009年可以开展网络高等学历教育招生的试
    ·2009年度江西省高校新增教育部控制高职高
    ·山西省2009年高职高专新增、改造、撤销专
    ·江苏民办高校名单
    ·上海市民办高校名单
    ·黑龙江省民办高校名单
    ·吉林省民办高校名单
    ·辽宁省民办高校名单
    ·内蒙古民办高校名单
    ·山西省民办高校名单
    ·河北地区民办高校名单
    ·2008年全国各地民办普通高校名单
    ·军事院校(对地方招生)排名榜前十名
    ·普通高校农业类院校名单网址
    ·普通高校政法类院校名单网址
    ·医药类普通高校院校名单网址
    ·电子信息类普通高校院校名单网址
    ·财经类普通高校名单网址
    ·师范类普通高校名单网址
    ·教育部办公厅关于编报省级<独立学院五年过
    ·中国校友会网2009年中国大学排行榜汇总
    ·2009中国高校富豪校友排行榜
    ·2009中国高校杰出政治家校友排行榜
    ·2009中国高校长江学者校友排行榜
    ·2009中国高校杰出人文社会科学家校友榜
    ·2009中国高校院士校友排行榜
    ·2009中国高校科学贡献力排行榜
    ·2009中国大学排行榜(501~600)
    ·2009中国大学排行榜(401~500)
    ·2009中国大学排行榜(301~400)
    ·2009中国大学排行榜(201~300)
    ·2009中国大学排行榜(101~200)
    ·2009年中国大学排行榜100强