您现在的位置:
招生考试网
>>
成人高考网
>>
成考简章
>> 文章正文
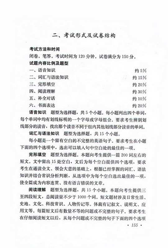
2009年成考高起点英语科考试大纲
整理自:2exam.com
2009-5-12 18:16:44
点此查看更多关于
成考
的文章!
上一个文章:
福建电力职业技术学院成考联系电话
下一个文章: 没有了
【
发表评论
】【
加入收藏
】【
告诉好友
】【
打印此文
】【
关闭窗口
】
网站版权与免责声明
①
由于各方面情况的不断调整与变化
,本网所提供的相关信息请以权威部门公布的正式信息为准.
②本网转载的文/图等稿件出于非商业性目的,如转载稿涉及版权等问题,请在两周内来电联系.
最新文章
·
2009年成考高起点英语科考试大纲
·
福建电力职业技术学院成考联系电话
·
福建对外经济贸易职业技术学院成考联系电
·
福建工程学院成考联系电话
·
福建公安高等专科学校成考联系电话
·
福建华南女子职业学院成考联系电话
·
福建交通职业技术学院成考联系电话
·
福建教育学院成考联系电话
·
福建金融职业技术学院成考联系电话
·
福建经济管理干部学院成考联系电话
相关文章
08年上海成考招生录取工作结束
成考会不会被取消
北京08年成考招5514名脱产生
2008年福建省成人高考成绩查询查分
2008年青海成人高考成绩查询查分-青海招考网
2008年湖南成人高考成绩查询查分-湖南招生考试信息
2008年江西省成人高考成绩查询查分-江西教育网
2008年河南省成人高考成绩查询查分
2008年吉林省成人高考成绩查询查分
2008年北京市成人高考成绩查询查分
专题栏目
·
各类考试成绩查询|录取查询|网上报名系统
·
各类考试报名时间|考试时间提醒
·
各类考试机构联系方式
·
香港澳门内地高考招生|联招
·
军校|国防生|空军招飞
·
2009年自主招生|保送生|小语种
·
各类毕业证书证书样本
·
独立学院|二级学院高考招生
·
历年中国大学及研究生院排行榜
·
高考满分作文|高考作文汇总
·
高考志愿填报指导|平行志愿
·
2009年高水平运动员|体育特长生招生
·
2009年高考报名|艺术类高考报名
·
2009年艺术特长生招生
·
空乘招生|空姐空哥|民航招飞
资料库
·
国家211工程高校重点学科名单
·
国家985工程高校名单及重点学科
·
2009中国大学自然科学100强
·
2009中国大学哲学20强
·
2009中国大学医学50强
·
2009中国大学文学100强
·
2009中国大学社会科学100强
·
2009中国大学农学50强
·
2009中国大学历史学50强
·
2009中国大学理学100强
·
2009中国大学经济学100强
·
2009中国大学教育学60强
·
2009中国大学管理学100强
·
2009中国大学工学100强
·
2009年中国大学经济学100强高校名单
·
全国重点大学名单
·
西藏2009年具有高考招生资格的高校名单
·
陕西省2009年具有高考招生资格的高校名单
·
甘肃省2009年具有高考招生资格的高校名单
·
青海2009年具有高考招生资格的高校名单
·
宁夏2009年具有高考招生资格的高校名单
·
新疆2009年具有高考招生资格的高校名单
·
北京市2009年具有高考招生资格的高校名单
·
天津市2009年具有高考招生资格的高校名单
·
河北省2009年具有高考招生资格的高校名单
·
吉林省2009年具有高考招生资格的高校名单
·
内蒙古2009年具有高考招生资格的高校名单
·
山西省2009年具有高考招生资格的高校名单
·
辽宁省2009年具有高考招生资格的高校名单
·
黑龙江省2009年具有高考招生资格的高校名
·
上海市2009年具有高考招生资格的高校名单
·
江苏省2009年具有高考招生资格的高校名单
·
浙江省2009年具有高考招生资格的高校名单
·
安徽省2009年具有高考招生资格的普通高校
·
福建省2009年具有高考招生资格的普通高校
·
江西省2009年具有高考招生资格的普通高校
·
山东省2009年具有高考招生资格的普通高校
·
河南省2009年具有高考招生资格的普通高校
·
湖北省2009年具有高考招生资格的普通高校
·
湖南省2009年具有高考招生资格的普通高校
·
广东省2009年具有高考招生资格的普通高校
·
广西2009年具有高考招生资格的普通高校名
·
海南省2009年具有高考招生资格的普通高校
·
重庆2009年具有高考招生资格的普通高校名
·
四川省2009年具有高考招生资格的普通高校
·
贵州省2009年具有高考招生资格的普通高校
·
云南省2009年具有高考招生资格的普通高校
·
2009年可以开展网络高等学历教育招生的试
·
2009年度江西省高校新增教育部控制高职高
·
山西省2009年高职高专新增、改造、撤销专
·
江苏民办高校名单
·
上海市民办高校名单
·
黑龙江省民办高校名单
·
吉林省民办高校名单
·
辽宁省民办高校名单
·
内蒙古民办高校名单
·
山西省民办高校名单
·
河北地区民办高校名单
·
2008年全国各地民办普通高校名单
·
军事院校(对地方招生)排名榜前十名
·
普通高校农业类院校名单网址
·
普通高校政法类院校名单网址
·
医药类普通高校院校名单网址
·
电子信息类普通高校院校名单网址
·
财经类普通高校名单网址
·
师范类普通高校名单网址
·
教育部办公厅关于编报省级<独立学院五年过
·
中国校友会网2009年中国大学排行榜汇总
·
2009中国高校富豪校友排行榜
·
2009中国高校杰出政治家校友排行榜
·
2009中国高校长江学者校友排行榜
·
2009中国高校杰出人文社会科学家校友榜
·
2009中国高校院士校友排行榜
·
2009中国高校科学贡献力排行榜
·
2009中国大学排行榜(501~600)
·
2009中国大学排行榜(401~500)
·
2009中国大学排行榜(301~400)
·
2009中国大学排行榜(201~300)
·
2009中国大学排行榜(101~200)
·
2009年中国大学排行榜100强