首页
高考
美术高考
成人高考
考研
自考
中考
会考
专升本
高校
公务员
导游考试
更多
自主招生
|
保送生
|
艺术特长生
|
高水平运动员
|
空乘民航招飞
|
军校国防生
|
空军招飞
|
高考作文
|
大学排行榜
|
中考分数线
|
中考查分
3773考试网
-
中考
-
各省中考
-
黑龙江中考
-
双鸭山中考
- 正文
【
各省中考
】
北京中考
天津中考
上海中考
湖南中考
四川中考
贵州中考
湖北中考
宁夏中考
青海中考
河北中考
河南中招
江苏中考
浙江中考
云南中考
江西中考
广西中考
广东中考
黑龙江中考
新疆中考
山西中考
陕西中考
重庆中考
甘肃中考
内蒙古中考
海南中考
辽宁中考
山东中考
安徽中考
吉林中考
西藏中考
新疆内高班
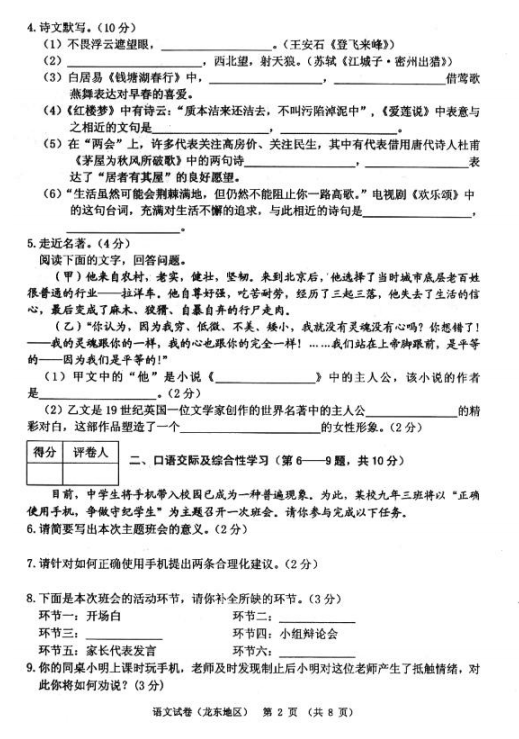
2017佳木斯中考语文试题及答案评分标准发布
来源:3773考试网
2017-6-30 9:14:13
2017佳木斯中考语文试题及答案评分标准发布
2017双鸭山,佳木斯,鹤岗,伊春以及七台河中考试题及答案评分标准 2017黑龙江龙东地区中考试题及答案评分标准发布
1
2
3
4
5
下一页
您可能喜欢的文章
2017佳木斯生物地理会考答案
2017佳木斯中考政治历史答案
2017佳木斯中考物理化学答案
2017佳木斯中考英语答案 佳木斯中考英语试题
2017佳木斯中考数学答案 佳木斯中考数学试题
2017佳木斯中考语文答案 佳木斯中考语文试题
2017佳木斯中考答案 佳木斯中考试题及答案
2016佳木斯富锦市中考成绩查询入口-佳木斯教
2016佳木斯同江市中考成绩查询入口-佳木斯教
2016佳木斯市汤原县中考成绩查询入口-佳木斯
上一个文章:
2017双鸭山中考语文试题及答案评分标准发布
网站版权与免责声明
①由于各方面情况的不断调整与变化,本网所提供的相关信息请以权威部门公布的正式信息为准.
②本网转载的文/图等稿件出于非商业性目的,如转载稿涉及版权及个人隐私等问题,请在两周内邮件fjksw@163.com联系.
全站专题
·
英语四六级查分
·
甘肃省教育考试院
·
吉林省教育考试院
·
湖北省教育考试院
·
安徽招生考试网
·
河南招生考试信息网
·
招考资讯网
·
浙江省教育考试网
·
湖北招生信息网
·
重庆招考信息网
·
广东考试服务网
·
上海教育考试院
·
湖南省教育考试院
·
广西招生考试网
·
云南招生考试院
·
黑龙江省招生考试院
·
中考志愿填报
·
中考分数线
·
中考录取查询
·
中考查分网
·
中考作文网
·
中考试题答案网
·
高考零分作文
·
高考成绩查询2017
·
高考试题及答案
·
公安警察院校招生
·
西藏教育考试院
·
青海招考信息网
·
云南省招考频道
·
四川省教育考试院
·
陕西招生考试信息网
·
新疆招生网
·
广东省教育考试院
·
湖南招生考试信息港
·
重庆市教育考试院
·
湖北教育考试网
·
江西省教育考试院
·
江苏省教育考试院
·
吉林省教育信息网
·
黑龙江招生考试信息港
·
山西招生考试网
·
天津市教育招生考试院
·
北京教育考试院
·
辽宁招生考试之窗
·
内蒙古招生考试信息网
·
河北省教育考试院
·
山东省教育招生考试院
·
广西招生考试院
·
海南省考试局
·
河南省招生办公室
·
贵州省招生考试院
·
宁夏教育考试院
·
浙江教育考试院
·
上海招考热线
·
福建省教育考试院
·
安徽省教育招生考试院
·
成绩查询、录取查询、网上报名系统
·
香港高校内地招生
·
空军招飞
·
自主招生保送生小语种
·
中国大学排行榜
·
高考满分作文|高考作文
·
高考志愿填报指导、平行志愿
·
高水平运动员体育特长生招生
·
高考报名
·
艺术特长生
·
空乘招生民航招飞
·
高考志愿填报
·
军校招生网_国防生招生_军校名单
·
单招
最新文章
·
2017佳木斯中考语文试题及答案评分标
·
2017双鸭山中考语文试题及答案评分标
·
2017双鸭山放寒假时间安排 假期严禁举
·
双鸭山教育局2016双鸭山中考成绩查询
·
2016双鸭山市中考分数线 双鸭山市高中
·
2016双鸭山初二会考地理生物试题及答
·
2016双鸭山中考政治历史试题及答案
·
2016双鸭山中考物理化学试题及答案
·
2016双鸭山中考英语答案 双鸭山中考英
·
2016双鸭山中考数学答案 双鸭山中考数
·
2016双鸭山中考成绩查询时间网站:双
·
双鸭山教育网2016双鸭山中考成绩查询
·
2016双鸭山地理生物会考成绩查询入口
·
2016双鸭山教育网中考成绩查询查分网
·
双鸭山中考成绩查询2016 http://www.
推荐文章
·
双鸭山教育局2016双鸭山中考成绩查询
·
2016双鸭山中考成绩查询时间网站-双鸭
·
双鸭山市教育局2016双鸭山中考高中招
·
2015双鸭山中考成绩查询入口-双鸭山教
·
关于随迁子女在双鸭山市市区中小学接
·
2013双鸭山教育网双鸭山中考查分方式
·
2013年双鸭山中考初中学业水平考试工
·
2013年双鸭山中考高中招生工作方案
|
关于我们
|
联系我们
|
版权申明
|
网站导航
|
手机版
琼ICP备12003406号