您现在的位置: 招生考试网 >> 高考 >> 福建高考 >> 文章正文
 
对平行志愿投档流程的简要说明
整理自:2exam.com 2009-7-3 9:16:34
对平行志愿投档流程的简要再说明

          注意:本站观点及建议为个人见解,仅供参考。高考志愿事关个人前途,请慎重!

      许多考生及家长对“平行志愿”仍有不少误解,为此,本网站再作简要解释。
     有人认为,投档时,考生同时分别投到A、B、C、D四个志愿的高校,然后由高校录取,考生选择其中一所高校就读。另外,也有人认为A、B、C、D四个志愿投档是有先后的,当被A高校退档后,还可往B高校投档。这些观点都是错误的,本网站根据掌握的资料,对投档流程作简要说明,希望能帮助大家尽快了解投档方式,科学选择志愿。
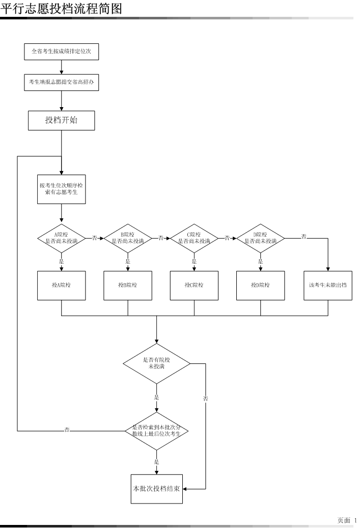
     首先,省高招办根据可生总分和各科成绩排定位次,即查询成绩时得到的排名。
     然后,考生填报志愿并提交省高招办。
     投档程序开始后,系统按考生位次顺序检索到每位有填报志愿的考生。
     按ABCD志愿顺序检索当前考生所填报院校,以院校总计划数为基数,按照规定好的投档比例,
            若A院校生源未满,投A院校,然后检索下一个位次的考生,
            若A院校已投满,则检索B志愿院校;
            若B院校生源未满,投B院校,然后检索下一个位次的考生,
            若B院校已投满,则检索C志愿院校;
            若C院校生源未满,投C院校,然后检索下一个位次的考生,
            若C院校已投满,则检索D志愿院校;
            若D院校生源未满,投D院校,然后检索下一个位次的考生,
            若D院校已投满,则该考生不能出档,检索下一个位次的考生;
     按照上述方式依次检索考生及志愿直至当前批次院校全部投满或直至本批次上线考生最后一个位次为止。

      招生院校根据已定并公布的招生方式对出档考生按专业进行录取,未能录取的考生退回省高招办。
      被退档考生参加本批次志愿征求或者参加下一批次志愿填报和投档。

      应当说明的是:
               1,考生位次排序方法文理科不相同,总分相同的考生很多,但是同位次的考生出现的几率极少;
               2,平行志愿只用于文史、理工类的本一、本二、本三和高职(高专)批以及这些批次的征求志愿录取;
               3,投档时按院校投档,不分专业,投档比例省内院校为1:1,省外院校为1:1.05;
               4,招生院校按专业录取出档的考生,录取方式各校各不相同,考生填报前应先上该院校的招生章程网站了解招生方式。

      以下是投档流程简要图示,根据个人经验和掌握的资料绘制,仅供参考


相关文章
2009年福建高考招生计划数及划线人数统计  福建省生源地信用助学贷款问答
2009福建高考录取时间表(最新)  福州旅游职专2009年高考高职单招上线率100%
今年不能在厦门办理生源地助学贷款  厦门一中集美分校有26名学生上本二线
厦门双十中学本一上线人数达554人上线率73.5%  福建高招录取全面启动须注意招生陷阱
  • 上一个文章:

  • 下一个文章: 没有了
  • 网站版权与免责声明  
    由于各方面情况的不断调整与变化,本网所提供的相关信息请以权威部门公布的正式信息为准.
    ②本网转载的文/图等稿件出于非商业性目的,如转载稿涉及版权等问题,请在两周内来电联系.
      资料库
    ·国家211工程高校重点学科名单
    ·国家985工程高校名单及重点学科
    ·2009中国大学自然科学100强
    ·2009中国大学哲学20强
    ·2009中国大学医学50强
    ·2009中国大学文学100强
    ·2009中国大学社会科学100强
    ·2009中国大学农学50强
    ·2009中国大学历史学50强
    ·2009中国大学理学100强
    ·2009中国大学经济学100强
    ·2009中国大学教育学60强
    ·2009中国大学管理学100强
    ·2009中国大学工学100强
    ·2009年中国大学经济学100强高校名单
    ·全国重点大学名单
    ·西藏2009年具有高考招生资格的高校名单
    ·陕西省2009年具有高考招生资格的高校名单
    ·甘肃省2009年具有高考招生资格的高校名单
    ·青海2009年具有高考招生资格的高校名单
    ·宁夏2009年具有高考招生资格的高校名单
    ·新疆2009年具有高考招生资格的高校名单
    ·北京市2009年具有高考招生资格的高校名单
    ·天津市2009年具有高考招生资格的高校名单
    ·河北省2009年具有高考招生资格的高校名单
    ·吉林省2009年具有高考招生资格的高校名单
    ·内蒙古2009年具有高考招生资格的高校名单
    ·山西省2009年具有高考招生资格的高校名单
    ·辽宁省2009年具有高考招生资格的高校名单
    ·黑龙江省2009年具有高考招生资格的高校名
    ·上海市2009年具有高考招生资格的高校名单
    ·江苏省2009年具有高考招生资格的高校名单
    ·浙江省2009年具有高考招生资格的高校名单
    ·安徽省2009年具有高考招生资格的普通高校
    ·福建省2009年具有高考招生资格的普通高校
    ·江西省2009年具有高考招生资格的普通高校
    ·山东省2009年具有高考招生资格的普通高校
    ·河南省2009年具有高考招生资格的普通高校
    ·湖北省2009年具有高考招生资格的普通高校
    ·湖南省2009年具有高考招生资格的普通高校
    ·广东省2009年具有高考招生资格的普通高校
    ·广西2009年具有高考招生资格的普通高校名
    ·海南省2009年具有高考招生资格的普通高校
    ·重庆2009年具有高考招生资格的普通高校名
    ·四川省2009年具有高考招生资格的普通高校
    ·贵州省2009年具有高考招生资格的普通高校
    ·云南省2009年具有高考招生资格的普通高校
    ·2009年可以开展网络高等学历教育招生的试
    ·2009年度江西省高校新增教育部控制高职高
    ·山西省2009年高职高专新增、改造、撤销专
    ·江苏民办高校名单
    ·上海市民办高校名单
    ·黑龙江省民办高校名单
    ·吉林省民办高校名单
    ·辽宁省民办高校名单
    ·内蒙古民办高校名单
    ·山西省民办高校名单
    ·河北地区民办高校名单
    ·2008年全国各地民办普通高校名单
    ·军事院校(对地方招生)排名榜前十名
    ·普通高校农业类院校名单网址
    ·普通高校政法类院校名单网址
    ·医药类普通高校院校名单网址
    ·电子信息类普通高校院校名单网址
    ·财经类普通高校名单网址
    ·师范类普通高校名单网址
    ·教育部办公厅关于编报省级<独立学院五年过
    ·中国校友会网2009年中国大学排行榜汇总
    ·2009中国高校富豪校友排行榜
    ·2009中国高校杰出政治家校友排行榜
    ·2009中国高校长江学者校友排行榜
    ·2009中国高校杰出人文社会科学家校友榜
    ·2009中国高校院士校友排行榜
    ·2009中国高校科学贡献力排行榜
    ·2009中国大学排行榜(501~600)
    ·2009中国大学排行榜(401~500)
    ·2009中国大学排行榜(301~400)
    ·2009中国大学排行榜(201~300)
    ·2009中国大学排行榜(101~200)
    ·2009年中国大学排行榜100强