学历
|
高考
美术高考
考研
自考
成考
专升本
中考
会考
外语|
四六级
职称英语
商务英语
公共英语
日语能力
翻译资格
JTEST
资格
|
公务员
报关员
银行从业
司法
导游
教师资格
报关
财会|
会计证
经济师
会计职称
注册会计
税务师
资产评估
审计师
工程
|
一建
二建
造价师
造价员
咨询师
监理师
安全师
医学|
卫生资格
执业医师
执业药师
执业护士
|
教案
论文
文档
IT类
|
计算机等级
计算机软考
职称计算机
高校计算机
推荐-
国家公务员
事业单位招聘
军校国防生
自主招生
艺术特长生
招飞
3773考试网
-
学考会考
-
高中学业水平
-
黑龙江高中学业水平
- 正文
【
会考网首页
】【
高中学业水平考试
】
江苏
江苏小高考
湖南
天津
广东
安徽
宁夏
陕西
江西
新疆
山东
上海
江西
河南
黑龙江
辽宁
河北
贵州
云南
重庆
内蒙古
青海
辽宁
吉林
甘肃
宁夏
山西
四川
【
会考
】
福建
海南
江西
江苏
四川
河南
北京
河北
广西
青海
贵州
浙江
新疆
湖北
甘肃
【
成绩查询
】【
试题答案
】
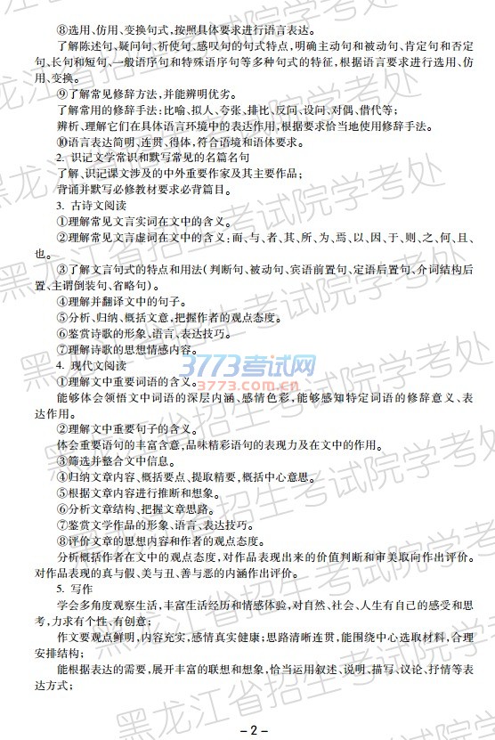
2016黑龙江会考语文考试说明大纲
来源:黑龙江省招生考试院学考处
2016-9-23 20:27:42
2016黑龙江学业水平考试说明(语文) 2016黑龙江会考语文考试说明大纲
您可能喜欢的文章
2016黑龙江学业水平考试说明(朝语文)
黑龙江大兴安岭会考成绩查询入口2016
黑龙江绥化会考成绩查询入口2016
黑龙江黑河会考成绩查询入口2016
黑龙江牡丹江会考成绩查询入口2016
黑龙江七台河会考成绩查询入口2016
黑龙江佳木斯会考成绩查询入口2016
伊春会考成绩查询入口2016
2016大庆会考成绩查询入口
双鸭山会考成绩查询入口2016
上一个文章:
2016黑龙江学业水平考试说明(朝语文)
网站版权与免责声明
①由于各方面情况的不断调整与变化,本网所提供的相关信息请以权威部门公布的正式信息为准.
②本网转载的文/图等稿件出于非商业性目的,如转载稿涉及版权及个人隐私等问题,请在两周内邮件fjksw@163.com联系.
全站专题
·
英语四六级查分
·
甘肃省教育考试院
·
吉林省教育考试院
·
湖北省教育考试院
·
安徽招生考试网
·
河南招生考试信息网
·
招考资讯网
·
浙江省教育考试网
·
湖北招生信息网
·
重庆招考信息网
·
广东考试服务网
·
上海教育考试院
·
湖南省教育考试院
·
广西招生考试网
·
云南招生考试院
·
黑龙江省招生考试院
·
中考志愿填报
·
中考分数线
·
中考录取查询
·
中考查分网
·
中考作文网
·
中考试题答案网
·
高考零分作文
·
高考成绩查询2016
·
高考试题及答案
·
公安警察院校招生
·
西藏教育考试院
·
青海招考信息网
·
云南省招考频道
·
四川省教育考试院
·
陕西招生考试信息网
·
新疆招生网
·
广东省教育考试院
·
湖南招生考试信息港
·
重庆市教育考试院
·
湖北教育考试网
·
江西省教育考试院
·
江苏省教育考试院
·
吉林省教育信息网
·
黑龙江招生考试信息港
·
山西招生考试网
·
天津市教育招生考试院
·
北京教育考试院
·
辽宁招生考试之窗
·
内蒙古招生考试信息网
·
河北省教育考试院
·
山东省教育招生考试院
·
广西招生考试院
·
海南省考试局
·
河南省招生办公室
·
贵州省招生考试院
·
宁夏教育考试院
·
浙江教育考试院
·
上海招考热线
·
福建省教育考试院
·
安徽省教育招生考试院
·
成绩查询、录取查询、网上报名系统
·
香港高校内地招生
·
空军招飞
·
自主招生保送生小语种
·
中国大学排行榜
·
高考满分作文|高考作文
·
高考志愿填报指导、平行志愿
·
高水平运动员体育特长生招生
·
高考报名
·
艺术特长生招生
·
空乘招生民航招飞
·
高考志愿填报
·
军校招生网_国防生招生_军校名单
·
单独招生
最新文章
·
2016黑龙江会考语文考试说明大纲
·
2016黑龙江学业水平考试说明(朝语文)
·
2016黑龙江省普通高中学业水平考试成
·
2016黑龙江高中学业水平考试成绩查询
·
关于出具黑龙江高中学业水平考试成绩
·
2016黑龙江高中学业水平考试成绩查询
·
2015黑龙江高中学业水平考试 语文数学
·
2015黑龙江高中学业水平考试泄题 考试
·
2015黑龙江高中学考考试视频回放的紧
·
黑龙江省考评办对会考试题流出事件进
·
2015黑龙江会考试题及答案疑似泄露
·
黑龙江高中学业水平考试校考科目成绩
·
2015黑龙江高中学考校考成绩数据上传
·
2015黑龙江高中学业水平考试新闻发布
·
2015黑龙江高中学考时间 牡丹江考生人
推荐文章
·
2016黑龙江会考语文考试说明大纲
·
2016黑龙江学业水平考试说明(朝语文)
·
2016黑龙江省普通高中学业水平考试成
·
2016黑龙江高中学业水平考试成绩查询
·
2016黑龙江高中学业水平考试成绩查询
·
2015黑龙江普通高中学业水平考试科目
·
2015黑龙江高中学业水平考试考务工作
·
2015黑龙江高中学业水平考试报名工作
·
黑龙江省考评网10月8日后学业水平考试
·
2015年12月黑龙会考考试时间及方式调
·
2015黑龙江高中学业水平考试大纲说明
·
2015黑龙江学业水平考试大纲说明(生物
·
2015黑龙江会考学业水平考试说明(数学
·
2015黑龙江高中会考思想政治考试大纲
·
2015黑龙江高中学业水平考试说明(通用
|
关于我们
|
联系我们
|
版权申明
|
网站导航
|
手机版
琼ICP备12003406号