各位亲爱的网友大家好!欢迎来到腾讯嘉宾聊天室,这里是艺术招生网上咨询会,我是主持人圆圆. 为了让广大考生充分了解2007年全国高校艺术类招生与录取工作的最新动态,腾讯教育频道推出了招生精品系列活动,今天我们非常荣幸邀请到重庆大学招生办的老师做客嘉宾聊天室,为考生答疑解惑。希望大家踊跃提问,嘉宾将对考生们关心的问题一一作答。老师您好,首先跟机前等待已久的观众朋友打声招呼吧!
主持人:重庆大学是国家教育部直属的国家“211工程”和“985工程”重点建设大学。为社会培养除了大批优秀人才,闻名国内外。首先请您介绍一下学校的基本情况
回答:重庆大学是一所设有研究生(Q吧) 院,拥有美术、影视、音乐、舞蹈等85个本科专业涵盖了理、工、经、管、文、法、教育等学科门类,在校学生规模近6万名的综合性大学,也是重庆直辖市唯一一所国家教育部直属、国家“211工程”和“985工程”重点建设的高水平大学,本科教学评估优秀学校。学校大力实施学分制包括主辅修制和双学位制,培养创新性复合型人才,为各类艺术高素质人才培养提供了良好的条件。
重庆市是一座历史名城,又是一座美丽的山城。国家正在着力打造重庆成为全国区域协调发展战略支点、长江上游经济中心、城乡统筹发展的新型直辖市。重庆物产丰富,物美价廉,生活好但消费低,适宜生活和学习。重庆大学座落在重庆市沙坪坝文化名区,校园分为A、B、C及虎溪四个校区。A、B、C三校区东临滔滔嘉陵江,北倚巍巍歌乐山,虎溪新校区位于重庆市大学城,背靠缙云山脉。校园集山城园林和现代楼群为一体,起伏有致,山水相依,环境优雅。重庆大学人杰地灵,经过79年的历史积淀,凝结出丰厚的文化底蕴,是一个环境优美、幽雅和宁静的校园,更是一处文化、艺术氛围浓郁的育人理想园地。
主持人:从老师的介绍中我们可以了解到学院的地理位置、环境、师资都是极为优越的!我相信很多人都愿意在这样一所学院里面深造。今年学校艺术类招生总体多少人?与往年相比有没有大的变化?
回答:我校2008年招收的艺术类专业均为本科,专业分别为:
美术类专业:艺术设计(包括环境艺术、视觉传达、舍内设计方向)130名;工业设计50名、绘画(国画、油画)40名、动画26名。生源面向山东、河南、湖北、湖南、安徽、黑龙江、甘肃、福建、四川、重庆等省市,我校在各省招办指定地点设考点组织专业考试。
音乐表演:音乐表演(声乐方向)25名,面向全国考生。
考点设在 :山东济南(济南市招办指定地点)、湖南师范大学音乐学院、重庆大学。
舞蹈学:48名,面向全国考生。考点设在:北京(中央社会主义学院内萃园大厦);重庆(重庆大学A校区体育馆)
影视表演类:表演专业60名, 播音与主持艺术专业50名,导演专业15名,导演专业(广播电视编导方向)30名,摄影专业15名,摄影专业(服装和化妆设计方向)20名,摄影专业(戏剧影视美术设计方向)20名,戏剧影视文学专业35名, 面向全国考生。
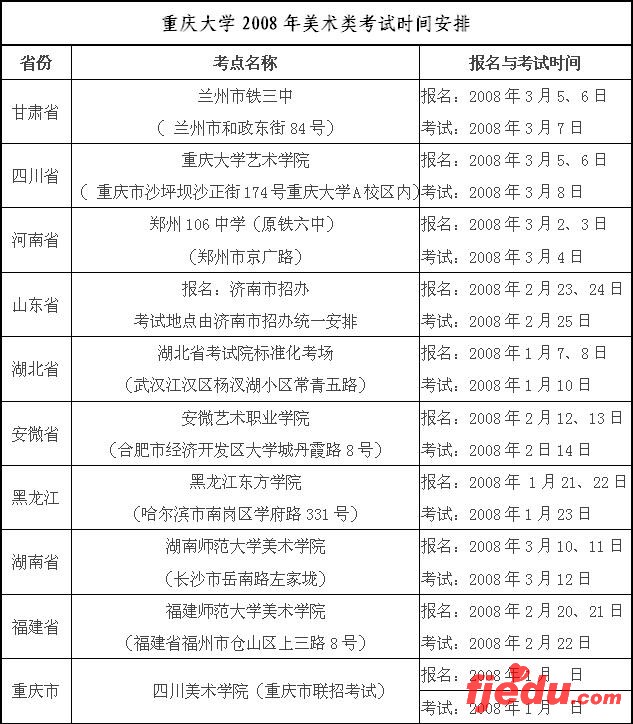
考点设在:北京(东城区文化馆)(北京电影学院)、辽宁沈阳(辽宁大学)(沈阳建筑大学)、山东济南(济南市招办统一安排地点)、陕西西安(西安工程大学)、湖南长沙(湖南师范大学新闻与传播学院、湖南师范大学美术学院)以及重庆大学本部。具体考试时间和考试内容见附表。



主持人:每个学校的办学模式都不尽相同。重大在办学方面的特色是什么?
回答:重庆大学影视表演类专业设在美视电影学院,它是一个专业的电影学院,开设了从剧本创作、编导、摄影、服装化妆、舞美、表演、播音主持等一系列专业,基本涵盖了电影电视领域的主要学科。学校为学生创造了良好的学习实践环境,每学期为学生提供了大戏名戏的排演和影视片的拍摄制作,优秀毕业生的毕业实习直接参与国内一些影视剧片的创作。
美术、音乐舞蹈专业设在重庆大学艺术学院。美术类专业一方面致力于绘画专门人才的培养,同时更注重培养具有艺术设计、工业设计、动画专业知识的应用型人才,服务于现代社会和经济发展。其学生创作的作品在参加全国和重庆市的各类比赛中获奖无数。
重庆大学舞蹈系是重庆直辖市创办最早的培养舞蹈艺术高级人才的基地。“以中华民族丰厚的文化底蕴为基础,构建中国舞蹈文化,审美体系”的教育理念,培养继承,振兴,弘扬民族文化,具有表教编创能力的德艺双馨的综合性舞蹈艺术人才。教师均来自北京舞蹈学院等一流的专业院校。学生多次参加全国、重庆市及学校组织的大型演出均获各类大奖如:获得全国高校舞蹈专业比赛表演一等奖和创作奖;全国首届大学生艺术展演舞蹈专业比赛一等奖;重庆市政府颁发的文学艺术政府大奖等。
各艺术类学科与重大人文、经管与现代科学技术的交叉融合,学生通过辅修或第二专业学习,一方面加强专业基础知识,另一方面拓宽知识面和视野,加强实践性环节的训练,培养厚基础宽口径的创新性复合型人才。优秀本科毕业生均可免试攻读硕士研究生。
主持人:近两年学生报考情况如何?
回答:近年来随着我校各艺术类专业在全国各地影响力的加大,每年报考各类专业的考生大幅增加。我校实行了对各专业考试前三名的优秀学生实行文化上各省最低线优先录取的原则,确保优秀生源的报考录取。
主持人:重庆大学创办于1929年,有着悠久的办学历史,这期间得了社会各界的广泛赞誉。学校近几年的办学成绩和获得的社会荣誉您简单介绍一下吧!
回答:重庆大学创建于1929年,是中国现代教育史上创办较早的大学之一。1935年成为省立大学,1942年成为国立大学。到1949年,重庆大学已发展成为拥有文、理、工、商、法、医等六个学院的国内外知名综合性大学。马寅初、李四光、何鲁、冯简、潘序伦、余建章、毛鹤年、梁树权、时均、吴宓等著名学者在校任教,专兼职教授达到120余人,其师资力量和学术水平在国内屈指可数。经过1952年全国院系调整后,重庆大学成为国家布局在中国西南乃至西部地区一所以机械、电气、动力、采矿、冶金等学科专业为主体的多科性工业大学。1960年被国家首批确定为全国重点大学。1978年改革开放后,重庆大学进行了全面的恢复调整和改革建设,实现了三校合并,逐步恢复并新建了各艺术类学科,学科逐渐综合。首批进入国家“211工程”重点建设行列,并成为国家“985工程”重点建设的高水平大学,同时被确定为中央直管副部级大学,教育部本科教学水平评估优秀学校。
学校拥有国家“985工程”重点建设科技创新平台8个,国家“211工程”重点建设学科12个,国家级重点学科17个,省部级重点学科35个;国家重点实验室2个,教育部重点实验室5个,国家工程中心1个,省部级重点实验室41个;国家自然科学基金委创新研究群体1个,教育部创新团队1个,高等学校学科创新引智计划1个;国家教学基地3个,国家实验教学示范中心3个,国家甲级建筑设计研究院和规划设计研究院,国家重点出版社,国家级大学科技园,世界著名企业包括西门子、微软、IBM、罗克韦尔、欧姆龙、法拉克、利宝等在学校设立的实验室或培训中心。
主持人:学校已成为国家人才培养重要基地和科学研究中心,真正的创造了誉满山城的“重庆速度”和堪称一流的现代化校园。下面请老师介绍一下学校的师资情况。
回答:学校现有专任教师2709人,其中中国工程院院士及中国科学院院士10人(含外聘两院院士),国家教学名师、重庆市教学名师8人,教授420余人(其中博士生导师277人),副教授近750人;国务院学位委员会学科评议组成员5人,国家级有突出贡献的中青年专家15人,长江学者9人,国家杰出青年科学基金8人,海外青年合作基金1人,国家百千万人才工程11人,高校优秀教师奖3人,享受政府特殊津贴专家330余人。
主持人:我想问为艺术考生问一个问题,教课的老师是否从事过表演或者有过相关经历呢?
回答:各艺术类专业的教师均来自国内一流的专业院校或专业团体,有较强的专业知识和实践经验,致力于培养各类艺术创新型人才。
主持人:大学的社团活动很丰富多彩,很有特色,请介绍一下这方面的情况?
回答:重庆大学学生的业余生活非常丰富多彩,可以说是天天有活动、周周有讲座、月月有演出。学校大力培育、支持学生社团的建设和发展,全面拓展大学生的综合素质。目前设有学生各类社团60余个,涵盖科技、文体、艺术、公益等领域,学生参与面达2万人次以上。各社团组织参与的各项比赛多次获奖如,参加2005年第九届“挑战杯”竞赛中获“科技多米诺”挑战赛全国总冠军,2007年学生辩论队,参加CCTV中国大学网络辩论赛获亚军。大学生“三下乡”与“三个代表”理论研究会以创新大学生政治理论
[1] [2] 下一页