学历
|
高考
美术高考
考研
自考
成考
专升本
中考
会考
外语|
四六级
职称英语
商务英语
公共英语
日语能力
翻译资格
JTEST
资格
|
公务员
报关员
银行从业
司法
导游
教师资格
报关
财会|
会计证
经济师
会计职称
注册会计
税务师
资产评估
审计师
工程
|
一建
二建
造价师
造价员
咨询师
监理师
安全师
医学|
卫生资格
执业医师
执业药师
执业护士
|
教案
论文
文档
IT类
|
计算机等级
计算机软考
职称计算机
高校计算机
推荐-
国家公务员
事业单位招聘
军校国防生
自主招生
艺术特长生
招飞
3773考试网
-
会考网
-
高中学业水平考试
-
黑龙江高中学业水平
- 正文
【
会考网首页
】【
高中学业水平考试
】
江苏
江苏小高考
湖南
天津
广东
安徽
宁夏
陕西
江西
新疆
山东
上海
江西
河南
黑龙江
辽宁
河北
贵州
云南
重庆
内蒙古
青海
辽宁
吉林
甘肃
宁夏
山西
四川
【
会考
】
福建
海南
江西
江苏
四川
河南
北京
河北
广西
青海
贵州
浙江
新疆
湖北
甘肃
【
成绩查询
】【
试题答案
】
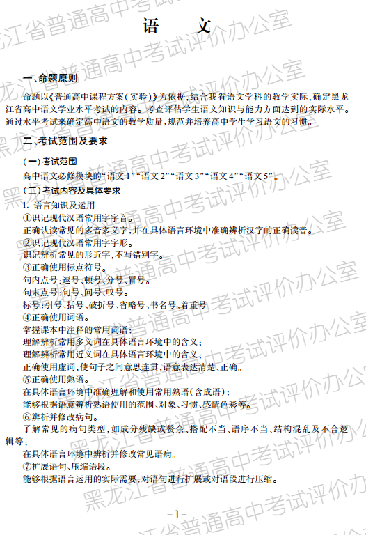
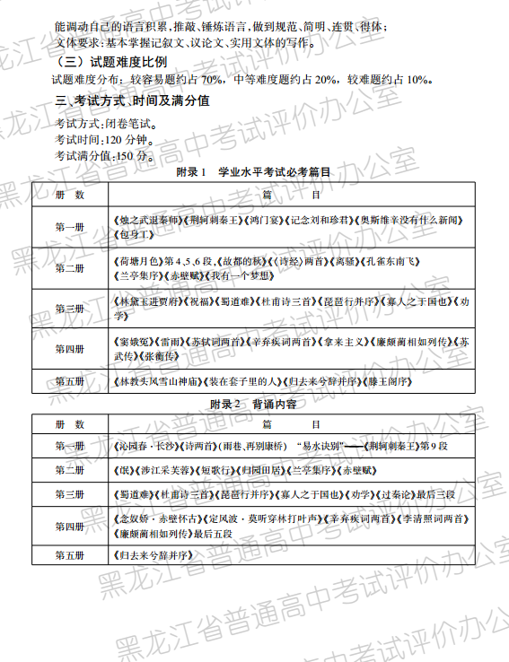
2015黑龙江高中学业水平考试说明(语文)
来源:黑龙江省普通高中考试评价办公室
2015-9-24 17:49:02
2015学业水平考试说明(语文)
黑龙江省普通高中考试评价办公室
您可能喜欢的文章
黑龙江高中学业水平考试时间及方式调整的通
黑龙江省考评办2015年校考考务工作的通知
2015黑龙江普通高中学业水平考试报名工作的
2015黑龙江高中学业水平考试成绩查询入口
黑龙江普通高中学业水平考试成绩查询系统
2015年伊春市普通高中考试评价工作计划和工
2015双鸭山市普通高中学业水平考试工作计划
2015年黑龙江省招考办工作要点
2015黑龙江大庆市普通高中学业水平考试工作
2015黑河市普通高中学业水平考试工作计划
上一个文章:
黑龙江高中学业水平考试时间及方式调整的通知
网站版权与免责声明
①由于各方面情况的不断调整与变化,本网所提供的相关信息请以权威部门公布的正式信息为准.
②本网转载的文/图等稿件出于非商业性目的,如转载稿涉及版权及个人隐私等问题,请在两周内邮件fjksw@163.com联系.
最新文章
·
2015黑龙江高中学业水平考试说明(语文)
·
黑龙江高中学业水平考试时间及方式调整
·
黑龙江省考评办2015年校考考务工作的通
·
2015黑龙江普通高中学业水平考试报名工
·
2015黑龙江高中学业水平考试成绩查询入
·
黑龙江普通高中学业水平考试成绩查询系
·
2015年伊春市普通高中考试评价工作计划
·
2015双鸭山市普通高中学业水平考试工作
·
2015年黑龙江省招考办工作要点
·
2015黑龙江大庆市普通高中学业水平考试
·
2015黑河市普通高中学业水平考试工作计
·
黑龙江森工总局2015年普通高中学业水平
·
2015黑龙江大兴安岭高中学考考试评价工
·
2015年齐齐哈尔市普通高中学业水平考试
·
绥化市2015年普通高中考试评价工作要点
推荐文章
·
2015黑龙江高中学业水平考试说明(语文)
·
黑龙江高中学业水平考试时间及方式调整
·
2015黑龙江普通高中学业水平考试报名工
·
黑龙江普通高中学业水平考试成绩查询系
·
2015黑龙江大庆市普通高中学业水平考试
·
2015哈尔滨市普通高中学业水平考试工作
·
2014年12月黑龙江学业水平考试成绩查询
·
2015黑龙江省普通高中考试评价工作要点
·
2014黑龙江高中学业水平考试时间表
·
黑龙江省普通高中学业考试管理系统报名
·
2014年12月黑龙江普通高中学业水平考试
·
2014黑龙江高中学业水平考试说明大纲(历
·
2014黑龙江高中学业水平考试说明大纲(汉
·
2014黑龙江学业水平考试地理考试说明大
·
2014黑龙江学业水平考试朝语文考试大纲
|
关于我们
|
联系我们
|
版权申明
|
网站导航
|
琼ICP备12003406号