收藏网站
设为首页
首页
高考
美术高考
音乐高考
体育高考
成人高考
考研
自考
中考
会考
专升本
高校
报名
资讯
更多
自主招生保送生
|
艺术特长生
|
高水平运动员
|
空乘民航招飞
|
军校国防生
|
空军招飞
|
高考作文
|
大学排行榜
|
港澳高考
招生考试网
-
2010年艺考
-
招生简章
- 正文
高考首页
艺考首页
艺考资讯
各省美术高考
招生简章
专业考点
音乐联考
体育统考
书法考试
播音主持编导
运动训练
影视表演
空中乘务
舞蹈音乐模特
摄影专业
学前教育
艺考资料
艺术特长生
高水平运动员
艺考分数线
成绩查询
录取查询
高考工具
艺考培训
艺术类专业
高校频道
各省艺术高考:
全国综合
京
沪
粤
鲁
苏
浙
鄂
川
津
陕
湘
闽
渝
皖
辽
赣
琼
宁
吉
晋
桂
滇
疆
黑
青
甘
藏
冀
黔
豫
蒙
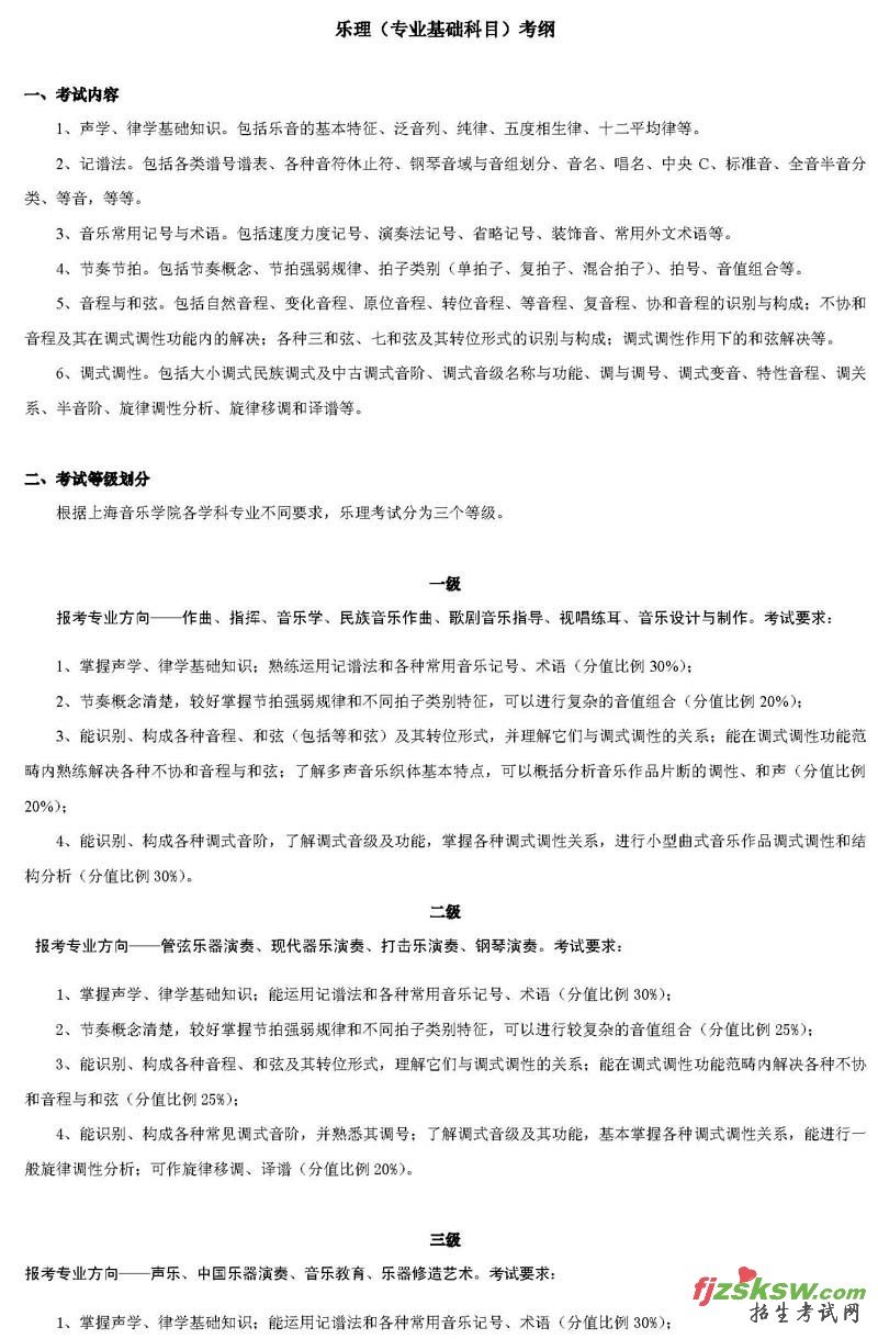
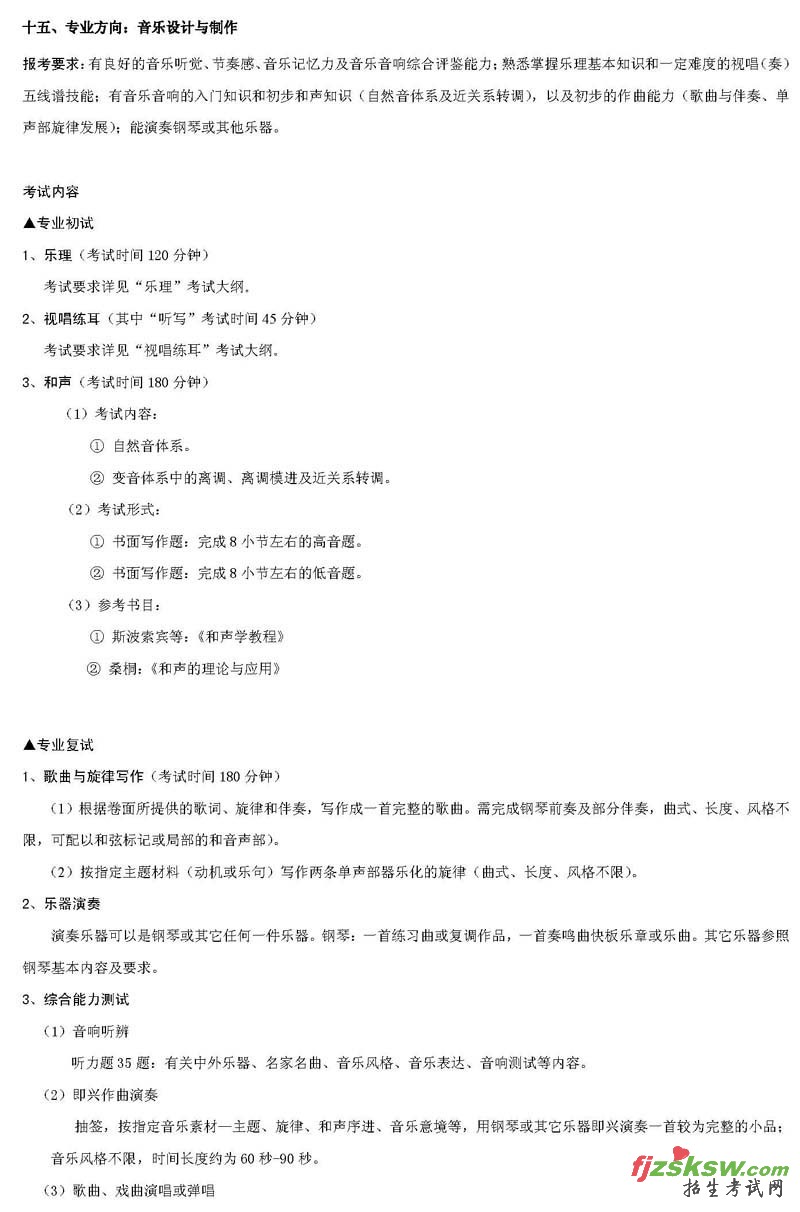
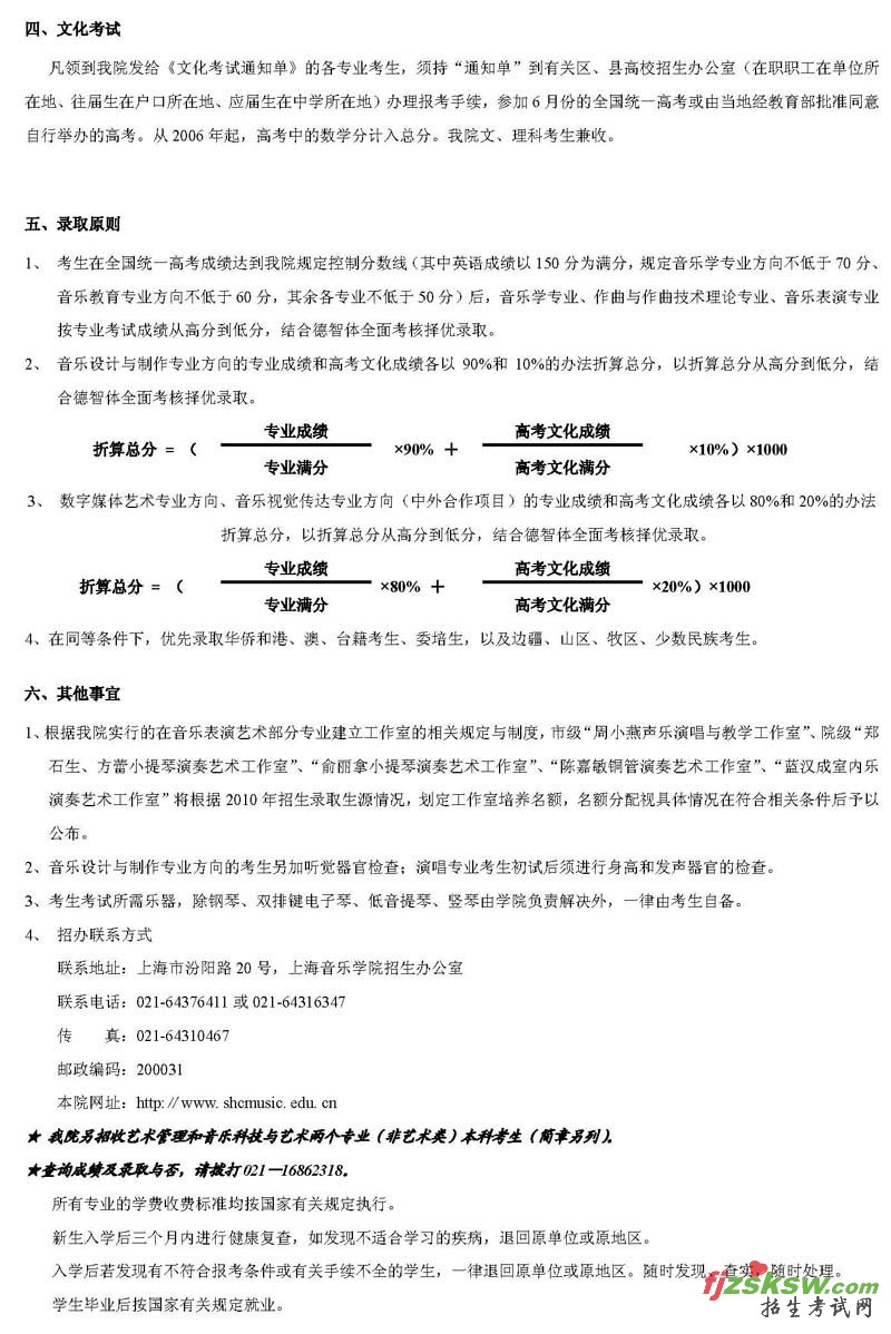
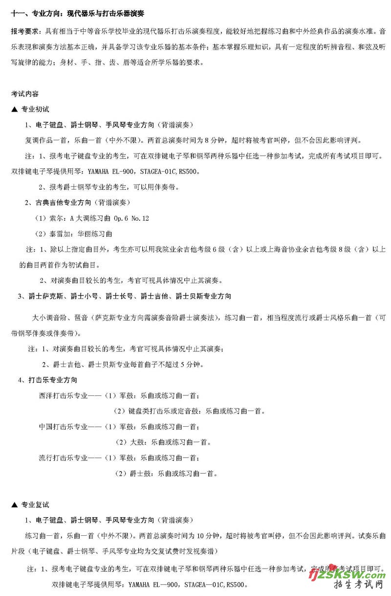
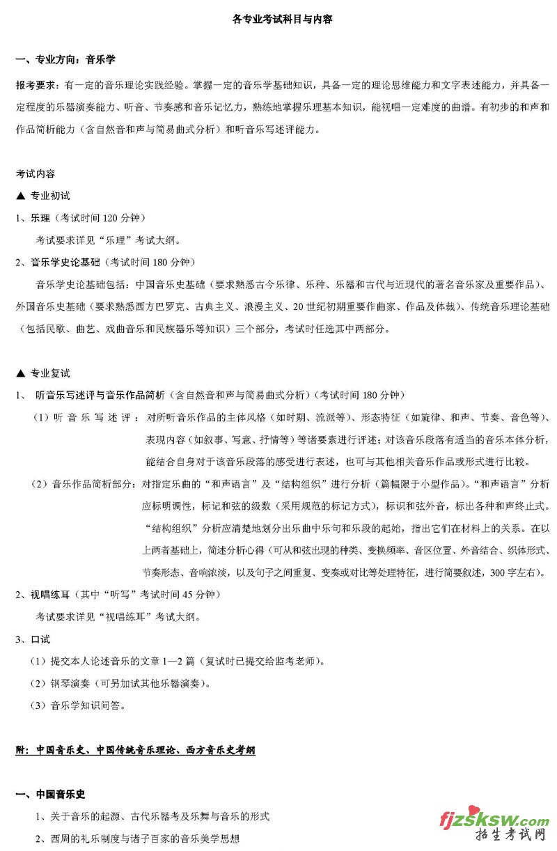
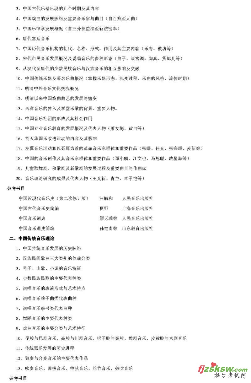
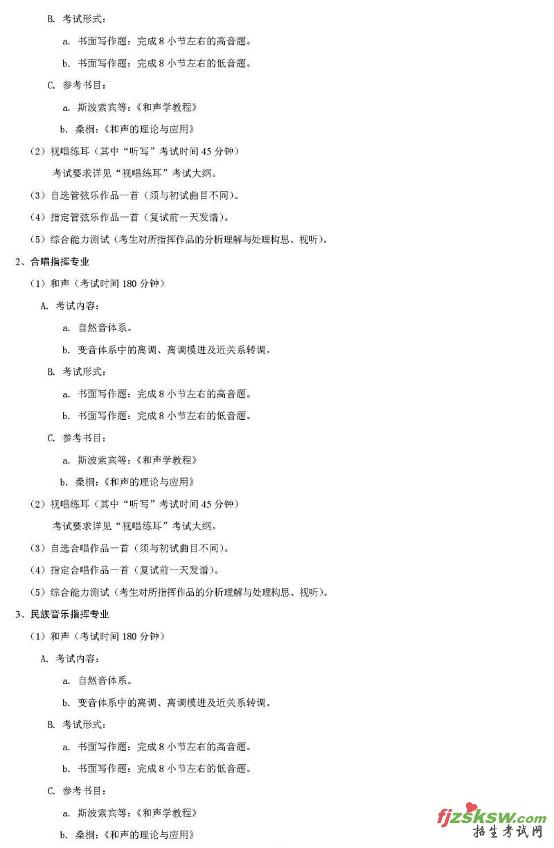
上海音乐学院2010年本科招生简章
来源:
上海音乐学院
2009-12-30 编辑:福建招生考试网 【字体:小 大】
上海音乐学院2010年本科招生简章
上海音乐学院2010年本科招生简章
■
看了这篇文章的网友还关注以下文章
【
发表评论
】【
加入收藏
】【
告诉好友
】【
打印此文
】【
关闭窗口
】
2009年上海音乐学院填报志愿通知单文考名单(内蒙考区
2009年上海音乐学院填报志愿通知单文考名单(新疆考区
2009年上海音乐学院赴内蒙古委培生日程地点
2009年上海音乐学院本科招生考试声乐系复试名单(北京考
2009年上海音乐学院本科招生考试音乐戏剧系复试名单(北
2009年上海音乐学院本科招生考试声乐系复试名单(长沙
2009年上海音乐学院本科招生考试音乐戏剧系复试名单(长
2009年上海音乐学院招生现场报名确认
上一篇文章:
兰州交通大学2010年艺术类专业招生简章
下一篇文章: 没有了
评论内容只代表网友观点,与本站立场无关!
网站版权与免责声明
①由于各方面情况的不断调整与变化,本网所提供的相关信息请以权威部门公布的正式信息为准.
②本网转载的文/图等稿件出于非商业性目的,如转载稿涉及版权等问题,请在两周内来电联系.
专题文章
·
2010年军校国防生招生
·
2010高考网上填报志愿
·
2010年空乘招生、民航招飞
·
2010年空军招飞
·
2010年艺术特长生招生
·
2010年高考报名
·
2010年自主招生、保送生、小语种
·
2010年高水平运动员、体育特长生招生
·
高考满分作文|高考作文汇总
·
历年中国大学及研究生院排行榜
·
各类毕业证书证书样本
·
香港澳门内地高考招生|联招
·
考试报名考试时间提醒
·
成绩查询、录取查询、网上报名系统
最新文章
·
上海音乐学院2010年本科招生简章
·
兰州交通大学2010年艺术类专业招生简章
·
2010年云南艺术学院招生简章汇总
·
云南艺术学院2010年安徽省招生简章
·
2010年云南艺术学院在山西省招生简章
·
云南艺术学院、云南民族大学、云南艺术
·
2010年云南艺术学院在江西省招生简章
·
2010年云南艺术学院在湖南省招生简章
·
云南艺术学院2010年湖北省招生简章
·
云南艺术学院2010年河南省招生简章
推荐文章
·
上海音乐学院2010年本科招生简章
·
2010年吉林艺术学院招生简章
·
2010年西安美术学院本专科招生简章
·
四川美术学院2010年本专科招生简章
·
西安音乐学院2010年本科招生简章
·
广西艺术学院2010年招生简章
·
北京舞蹈学院2010年本科招生简章
·
2010年中国美术学院招生简章
·
上海戏剧学院2010年本科招生简章
·
中国美术学院2010年本科招生信息
资料库
·
第五批高等学校特色专业建设点名单
·
2009年世界大学排名100强名单
·
第四批高校特色专业建设点名单
·
2009年工程院院士所在地区分布
·
2010年自主招生院校名单76所
·
台湾拟承认学历的41所大陆高校名单
·
国家211工程高校重点学科名单
·
国家985工程高校名单及重点学科
·
2009中国大学自然科学100强
·
2009中国大学哲学20强
·
2009中国大学医学50强
·
2009中国大学文学100强
·
2009中国大学社会科学100强
·
2009中国大学农学50强
·
2009中国大学历史学50强
·
2009中国大学理学100强
·
2009中国大学经济学100强
·
2009中国大学教育学60强
·
2009中国大学管理学100强
·
2009中国大学工学100强
·
2009年中国大学经济学100强高校名单
·
全国重点大学名单
·
西藏2009年具有高考招生资格的高校名单
·
陕西省2009年具有高考招生资格的高校名
·
甘肃省2009年具有高考招生资格的高校名
·
青海2009年具有高考招生资格的高校名单
·
宁夏2009年具有高考招生资格的高校名单
·
新疆2009年具有高考招生资格的高校名单
·
北京市2009年具有高考招生资格的高校名
·
天津市2009年具有高考招生资格的高校名
·
河北省2009年具有高考招生资格的高校名
·
吉林省2009年具有高考招生资格的高校名
·
内蒙古2009年具有高考招生资格的高校名
·
山西省2009年具有高考招生资格的高校名
·
辽宁省2009年具有高考招生资格的高校名
·
黑龙江省2009年具有高考招生资格的高校
·
上海市2009年具有高考招生资格的高校名
·
江苏省2009年具有高考招生资格的高校名
·
浙江省2009年具有高考招生资格的高校名
·
安徽省2009年具有高考招生资格的普通高
·
福建省2009年具有高考招生资格的普通高
·
江西省2009年具有高考招生资格的普通高
·
山东省2009年具有高考招生资格的普通高
·
河南省2009年具有高考招生资格的普通高
·
湖北省2009年具有高考招生资格的普通高
·
湖南省2009年具有高考招生资格的普通高
·
广东省2009年具有高考招生资格的普通高
·
广西2009年具有高考招生资格的普通高校
·
海南省2009年具有高考招生资格的普通高
·
重庆2009年具有高考招生资格的普通高校
·
四川省2009年具有高考招生资格的普通高
·
贵州省2009年具有高考招生资格的普通高
·
云南省2009年具有高考招生资格的普通高
·
2009年可以开展网络高等学历教育招生的
·
2009年度江西省高校新增教育部控制高职
·
山西省2009年高职高专新增、改造、撤销
·
江苏民办高校名单
·
上海市民办高校名单
·
黑龙江省民办高校名单
·
吉林省民办高校名单
·
辽宁省民办高校名单
·
内蒙古民办高校名单
·
山西省民办高校名单
·
河北地区民办高校名单
·
2008年全国各地民办普通高校名单
·
军事院校(对地方招生)排名榜前十名
·
普通高校农业类院校名单网址
·
普通高校政法类院校名单网址
·
医药类普通高校院校名单网址
·
电子信息类普通高校院校名单网址
·
财经类普通高校名单网址
·
师范类普通高校名单网址
·
教育部办公厅关于编报省级<独立学院五年
·
中国校友会网2009年中国大学排行榜汇总
·
2009中国高校富豪校友排行榜
·
2009中国高校杰出政治家校友排行榜
·
2009中国高校长江学者校友排行榜
·
2009中国高校杰出人文社会科学家校友榜
·
2009中国高校院士校友排行榜
·
2009中国高校科学贡献力排行榜